HOME   LIST
‹–   –›

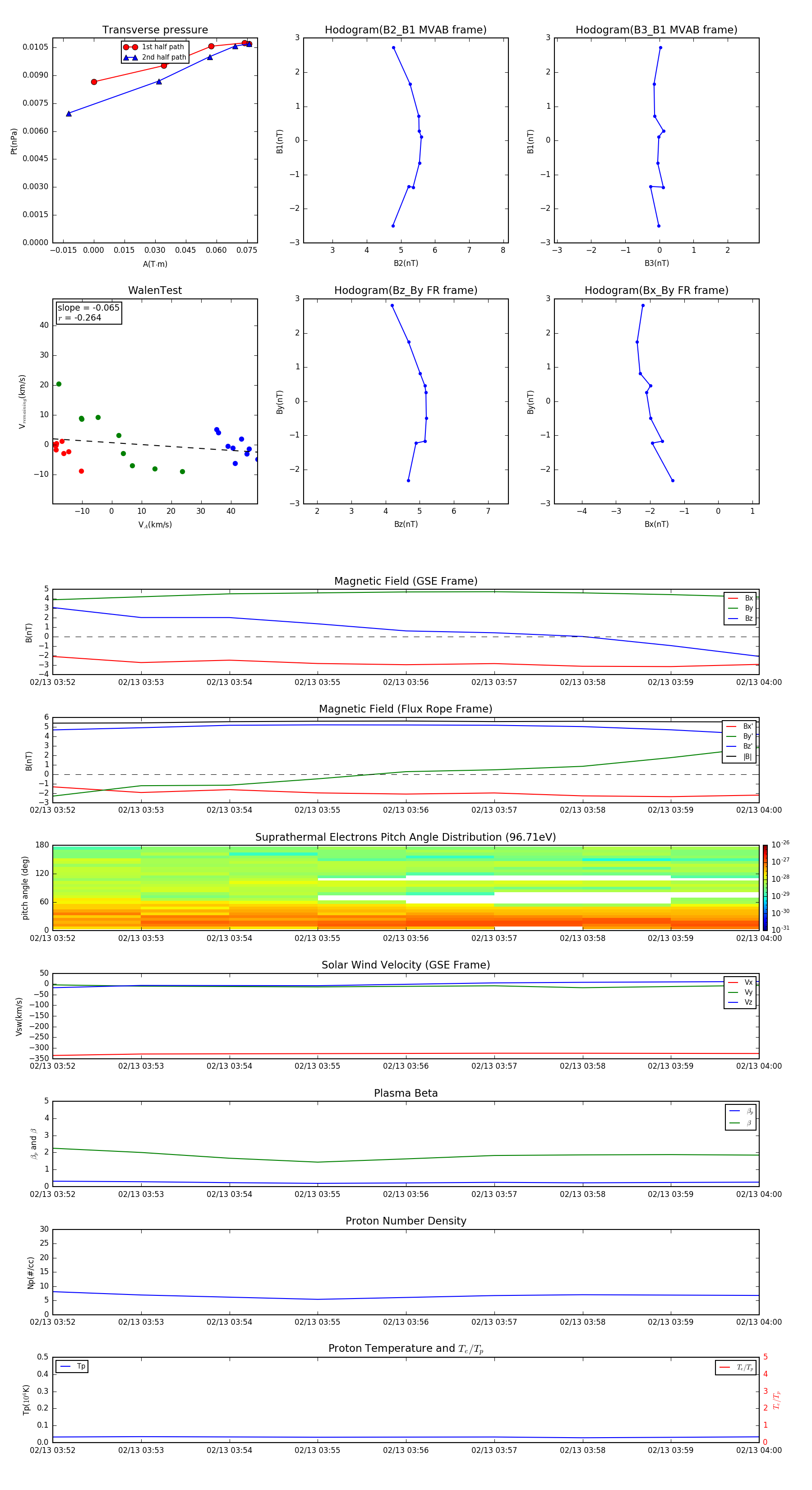
Flux Rope in 2015

Flux Rope Event 2015-02-13 03:52 ~ 2015-02-13 04:00 (9 minutes)


plot