HOME   LIST
‹–   –›

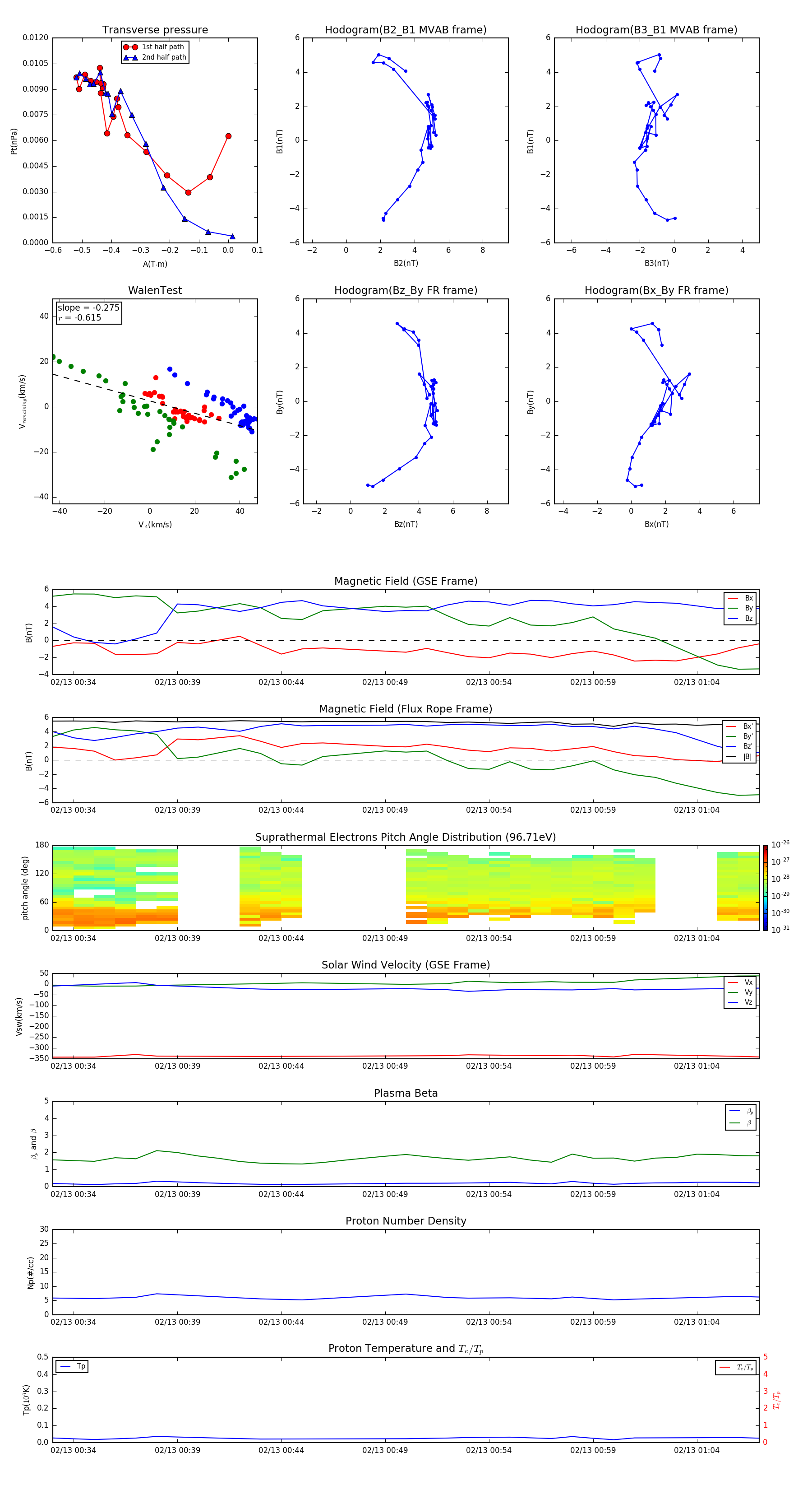
Flux Rope in 2015

Flux Rope Event 2015-02-13 00:33 ~ 2015-02-13 01:07 (35 minutes)


plot