HOME   LIST
‹–   –›

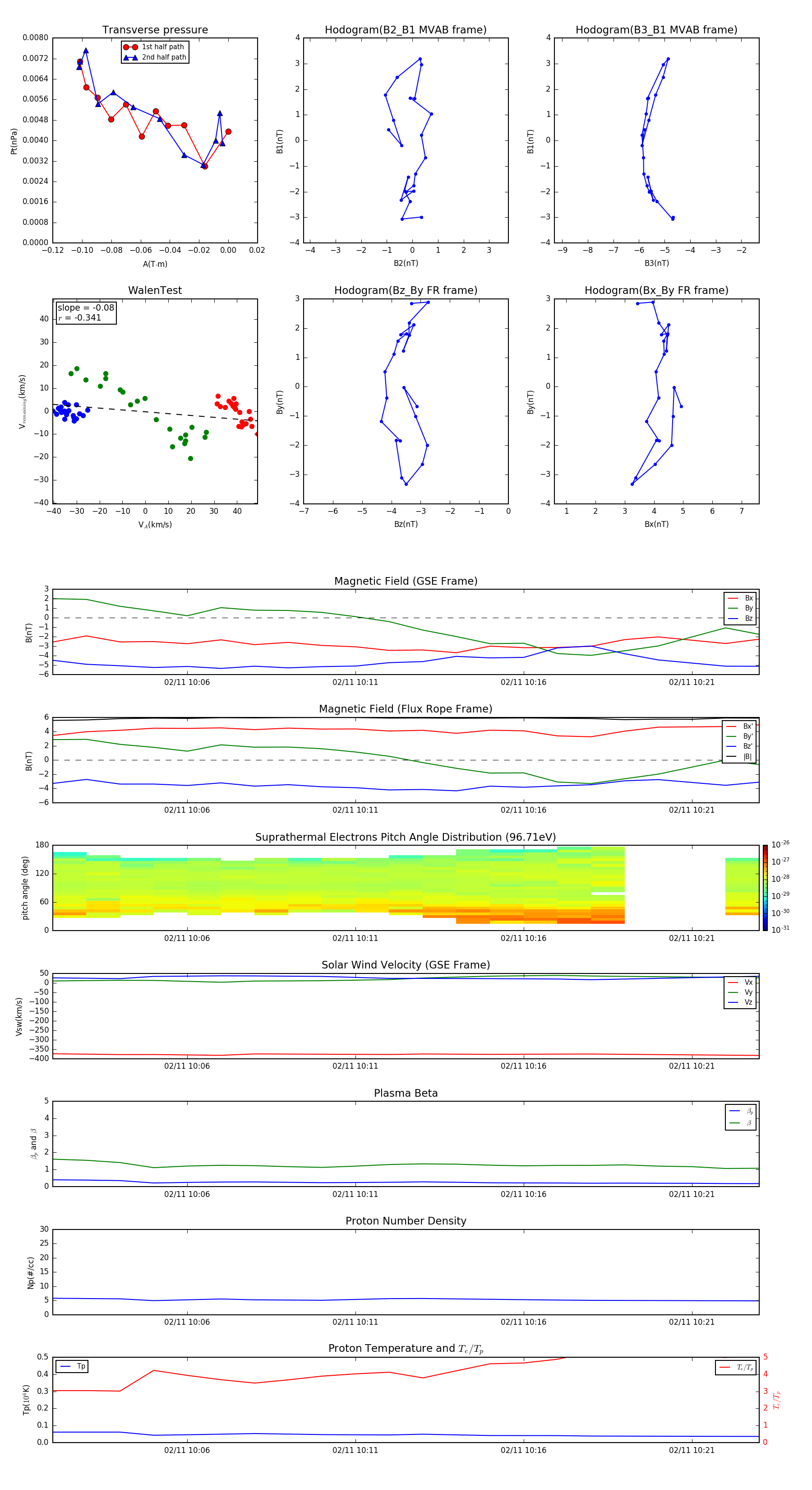
Flux Rope in 2015

Flux Rope Event 2015-02-11 10:02 ~ 2015-02-11 10:23 (22 minutes)


plot