HOME   LIST
‹–   –›

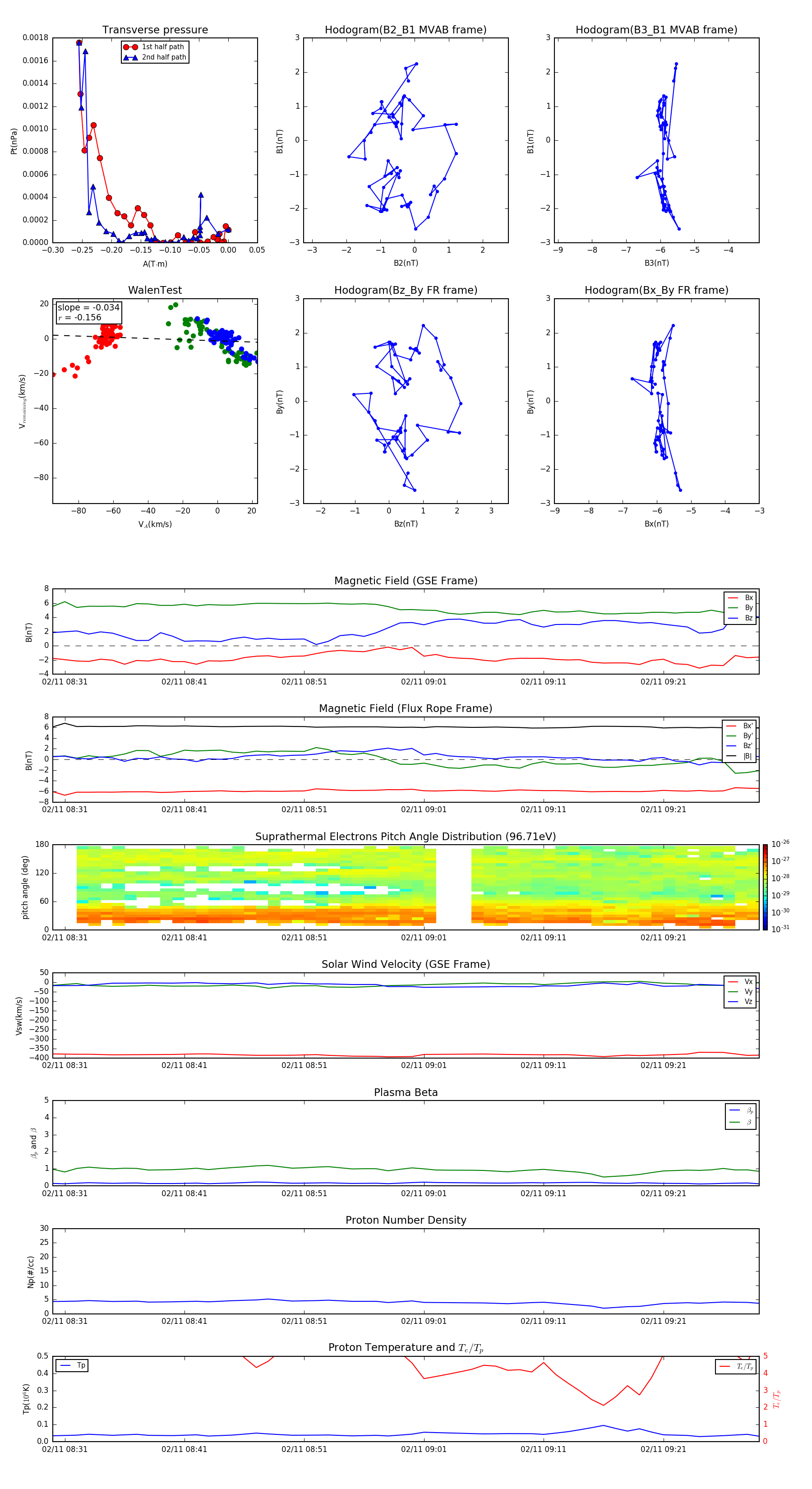
Flux Rope in 2015

Flux Rope Event 2015-02-11 08:30 ~ 2015-02-11 09:29 (60 minutes)


plot