HOME   LIST
‹–   –›

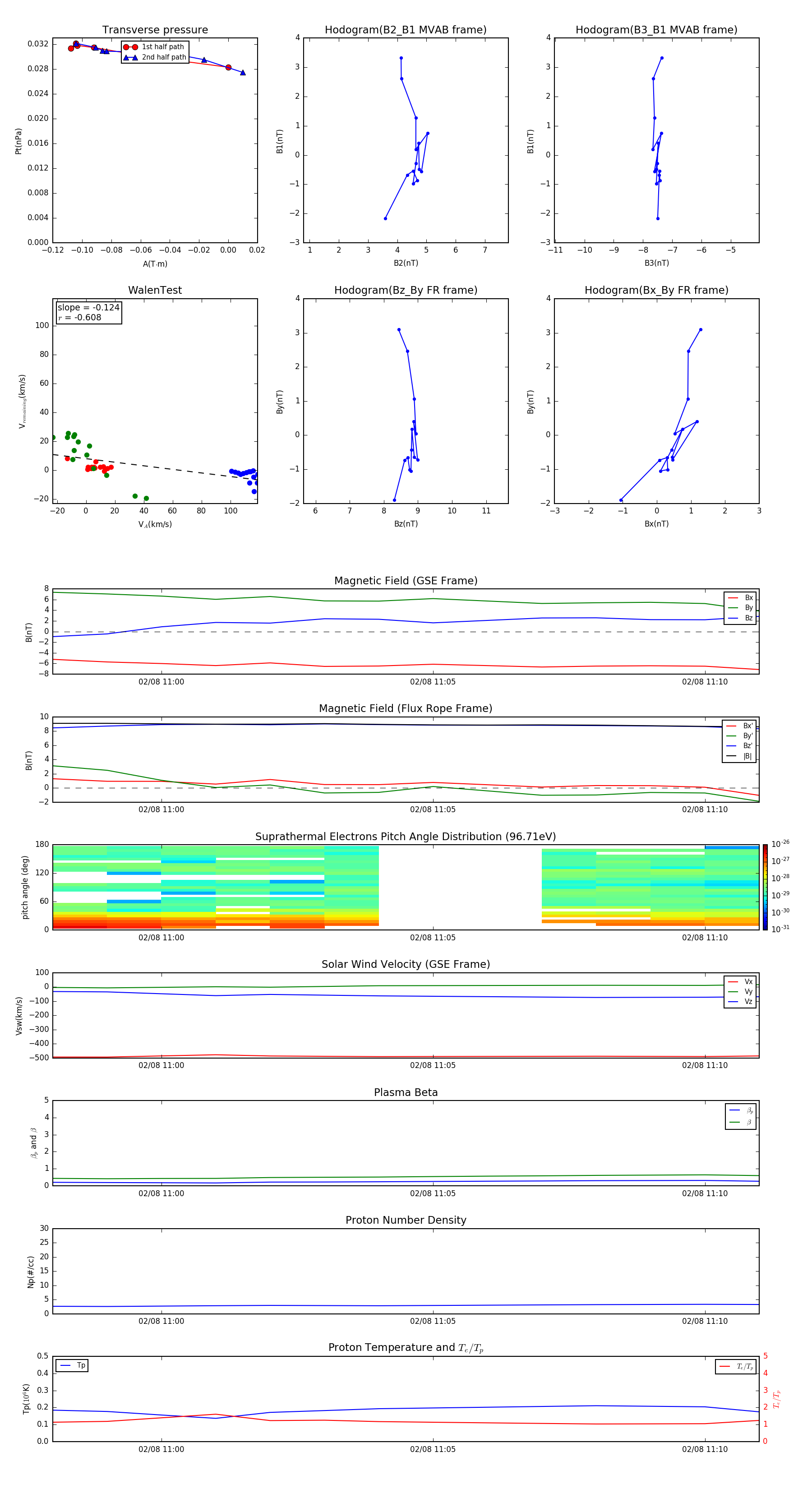
Flux Rope in 2015

Flux Rope Event 2015-02-08 10:58 ~ 2015-02-08 11:11 (14 minutes)


plot