HOME   LIST
‹–   –›

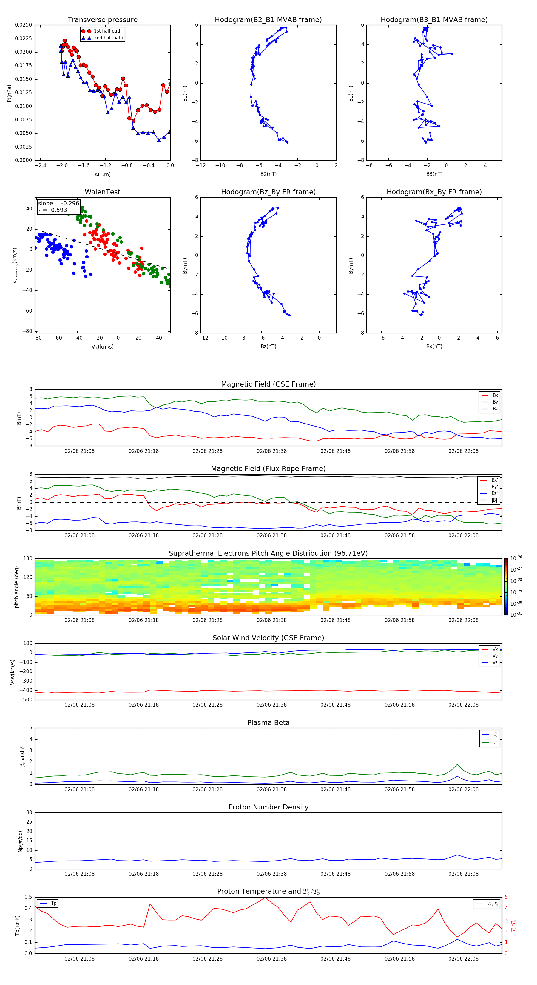
Flux Rope in 2015

Flux Rope Event 2015-02-06 21:01 ~ 2015-02-06 22:14 (74 minutes)


plot