HOME   LIST
‹–   –›

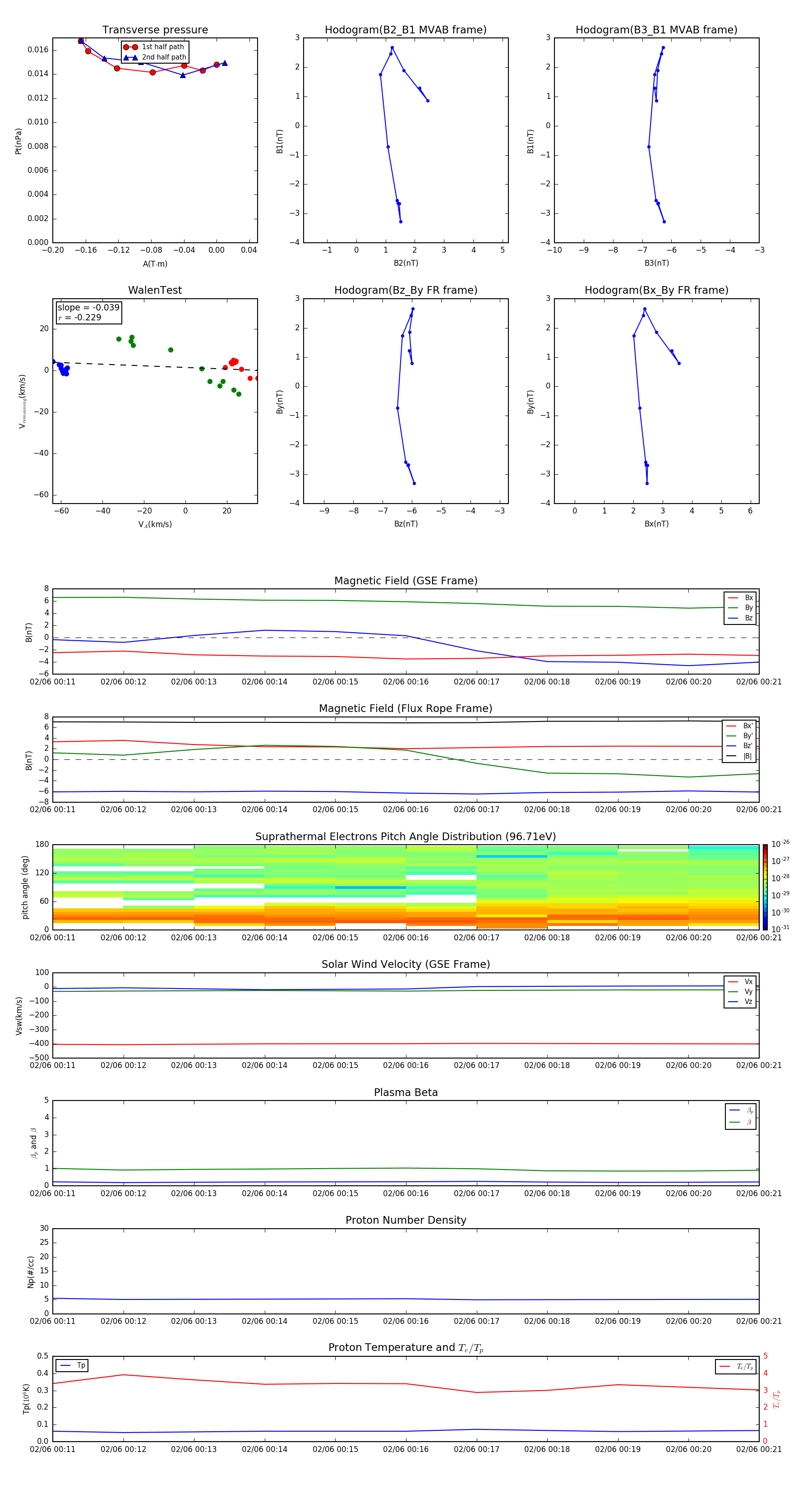
Flux Rope in 2015

Flux Rope Event 2015-02-06 00:11 ~ 2015-02-06 00:21 (11 minutes)


plot