HOME   LIST
‹–   –›

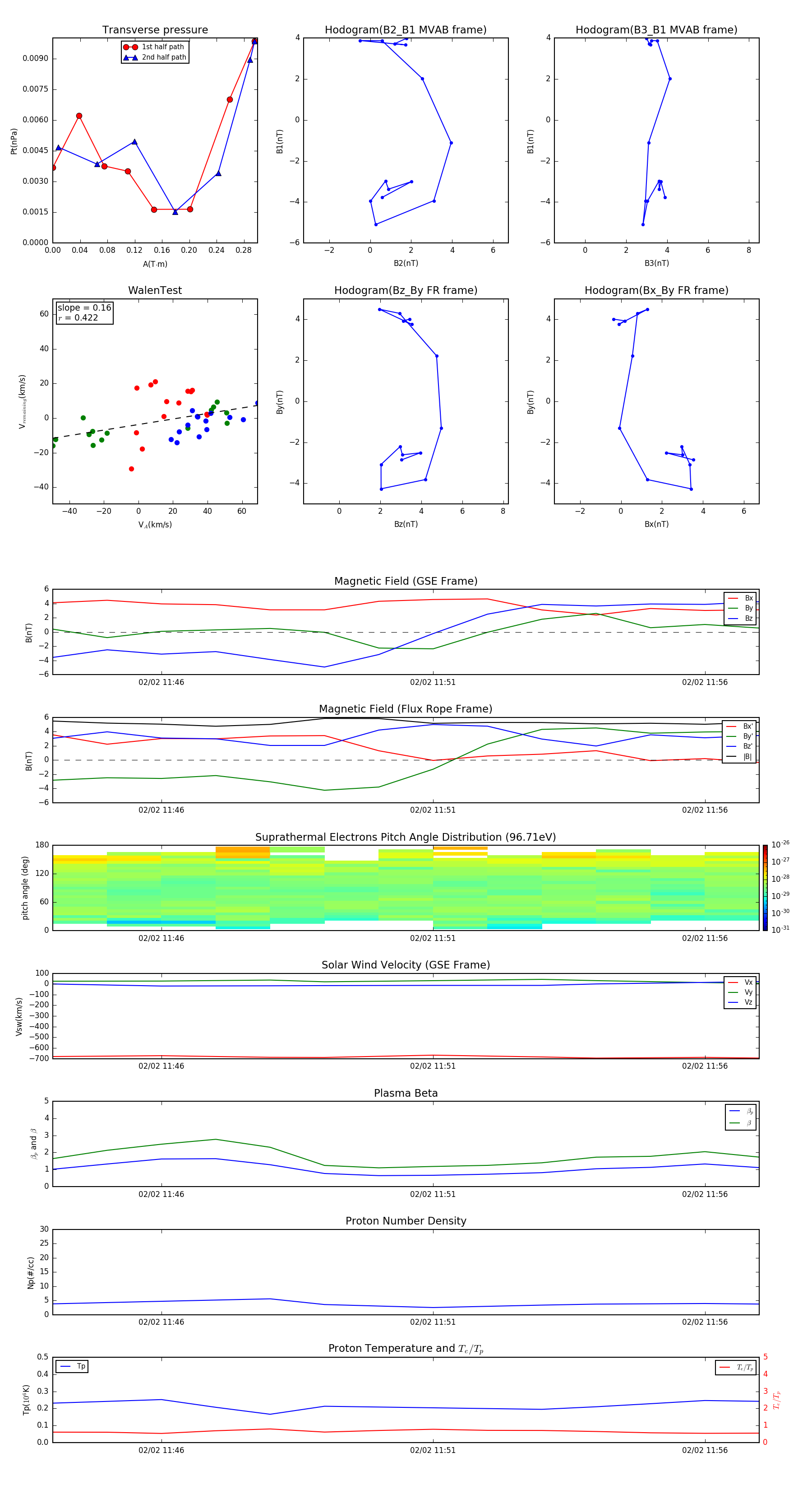
Flux Rope in 2015

Flux Rope Event 2015-02-02 11:44 ~ 2015-02-02 11:57 (14 minutes)


plot