HOME   LIST
‹–   –›

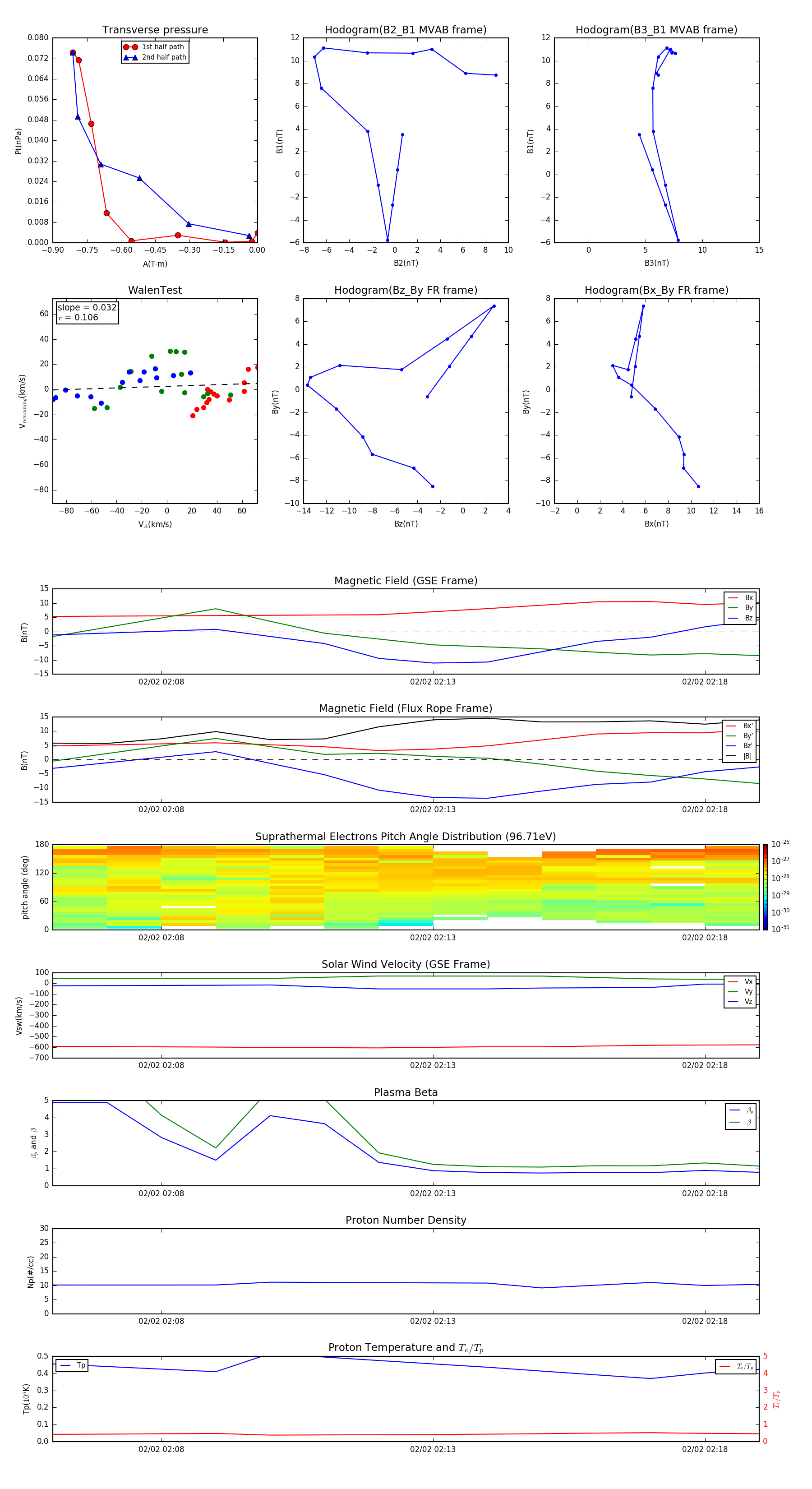
Flux Rope in 2015

Flux Rope Event 2015-02-02 02:06 ~ 2015-02-02 02:19 (14 minutes)


plot