HOME   LIST
‹–   –›

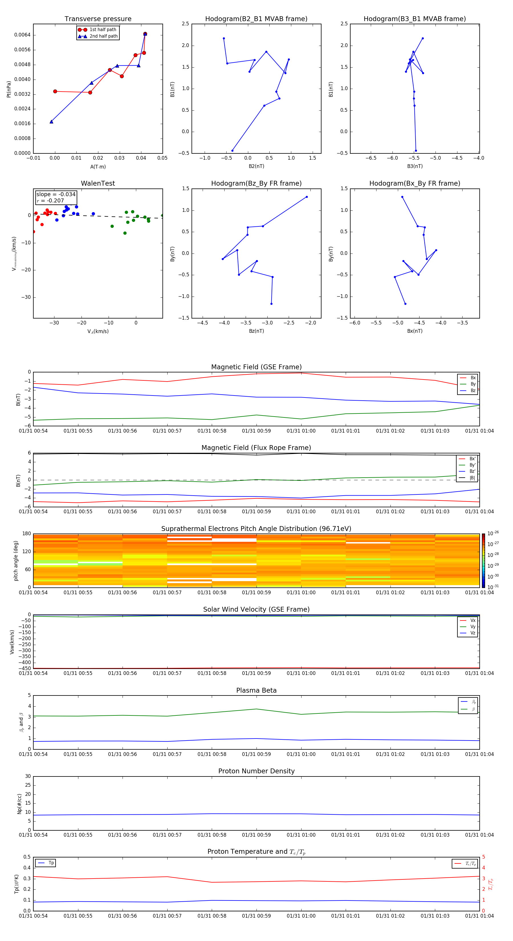
Flux Rope in 2015

Flux Rope Event 2015-01-31 00:54 ~ 2015-01-31 01:04 (11 minutes)


plot