HOME   LIST
‹–   –›

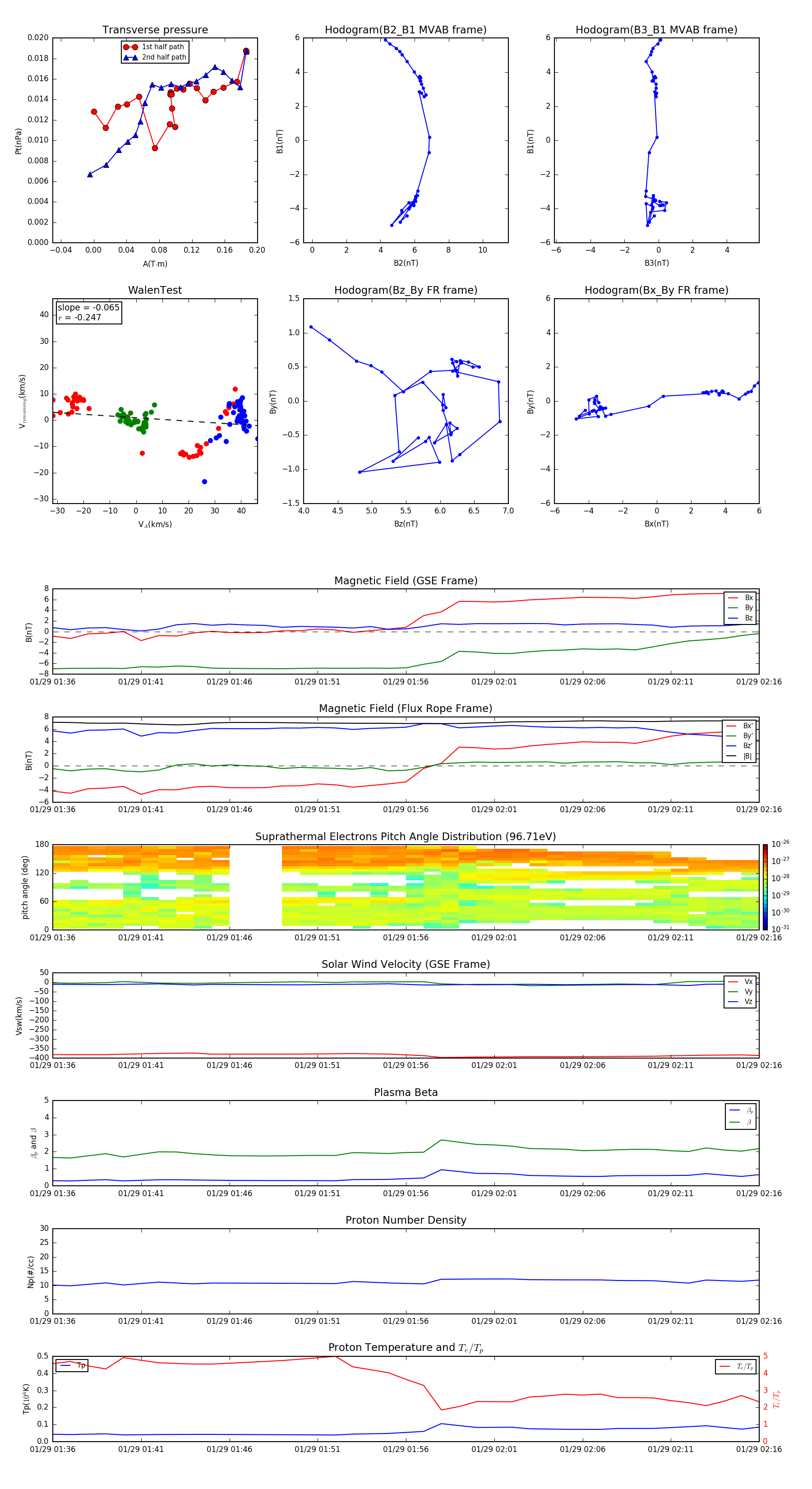
Flux Rope in 2015

Flux Rope Event 2015-01-29 01:36 ~ 2015-01-29 02:16 (41 minutes)


plot