HOME   LIST
‹–   –›

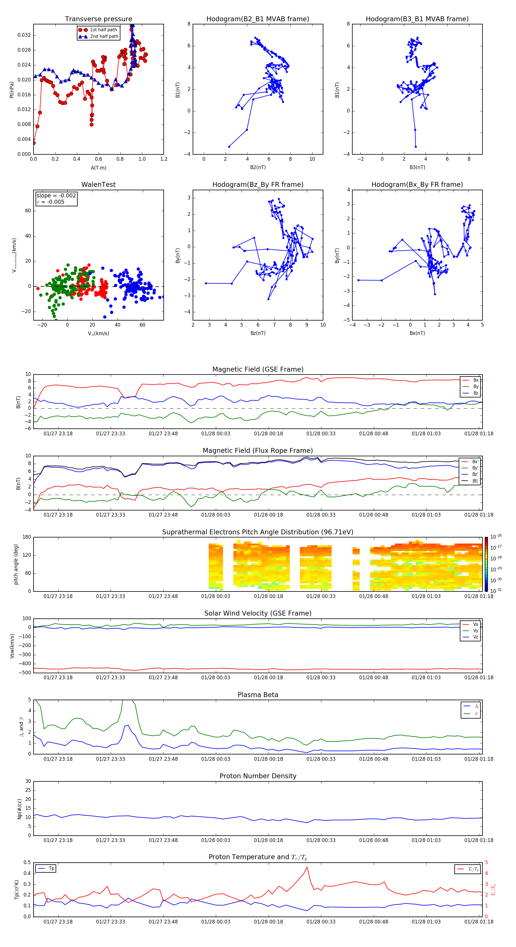
Flux Rope in 2015

Flux Rope Event 2015-01-27 23:11 ~ 2015-01-28 01:19 (129 minutes)


plot