HOME   LIST
‹–   –›

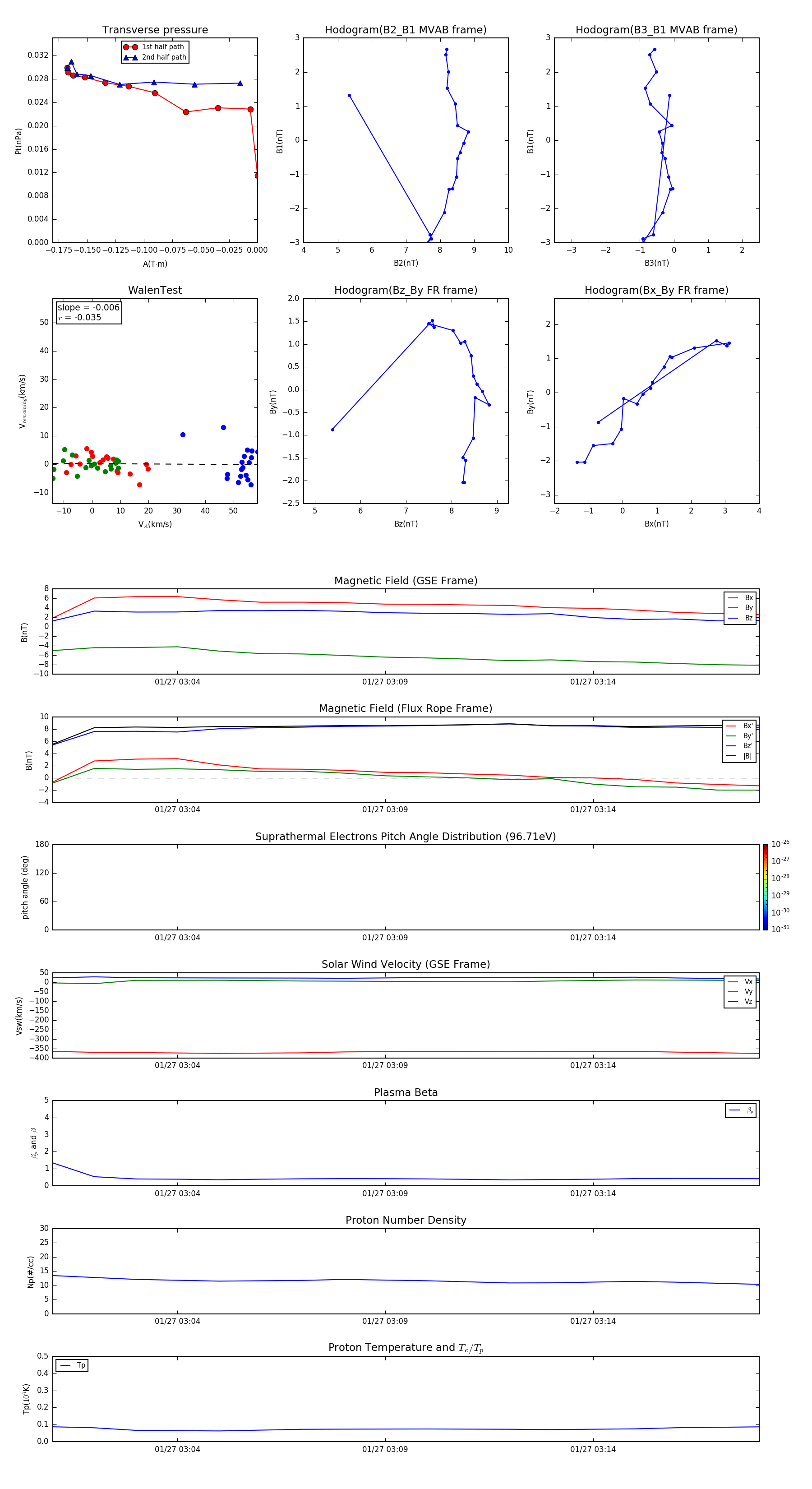
Flux Rope in 2015

Flux Rope Event 2015-01-27 03:01 ~ 2015-01-27 03:18 (18 minutes)


plot