HOME   LIST
‹–   –›

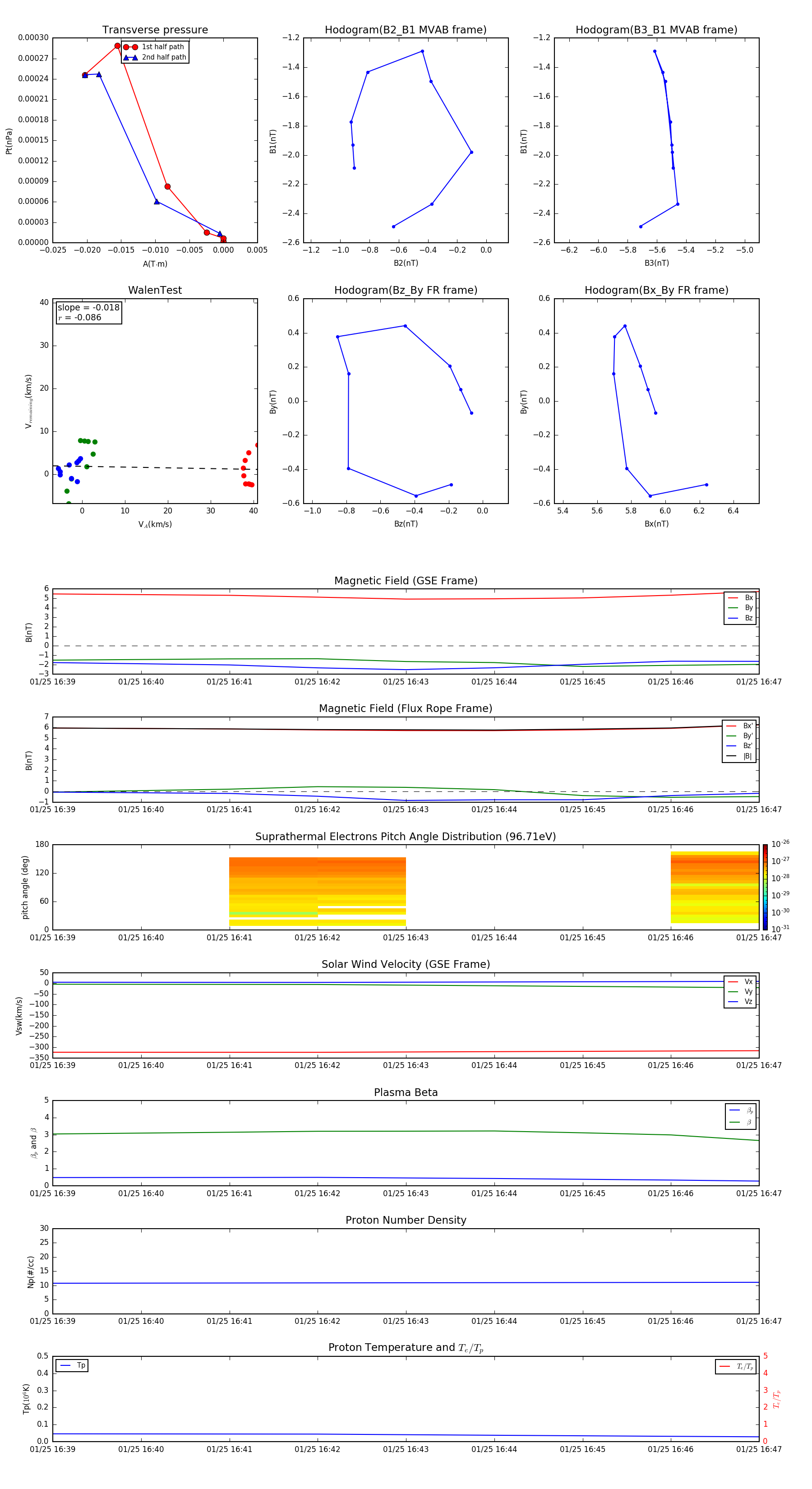
Flux Rope in 2015

Flux Rope Event 2015-01-25 16:39 ~ 2015-01-25 16:47 (9 minutes)


plot