HOME   LIST
‹–   –›

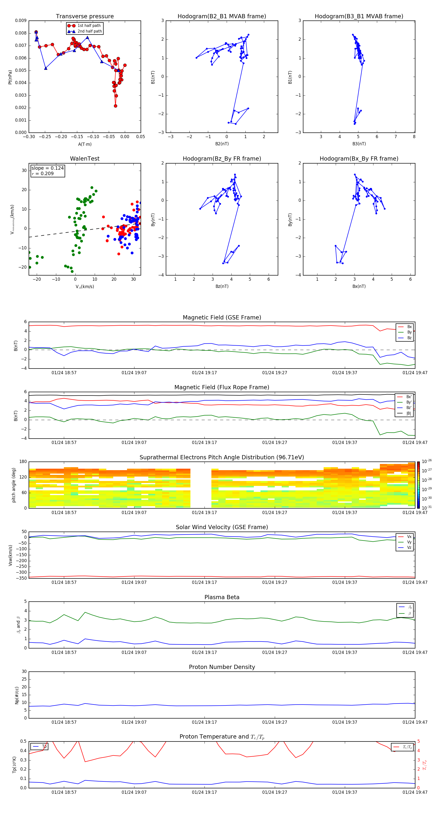
Flux Rope in 2015

Flux Rope Event 2015-01-24 18:52 ~ 2015-01-24 19:47 (56 minutes)


plot