HOME   LIST
‹–   –›

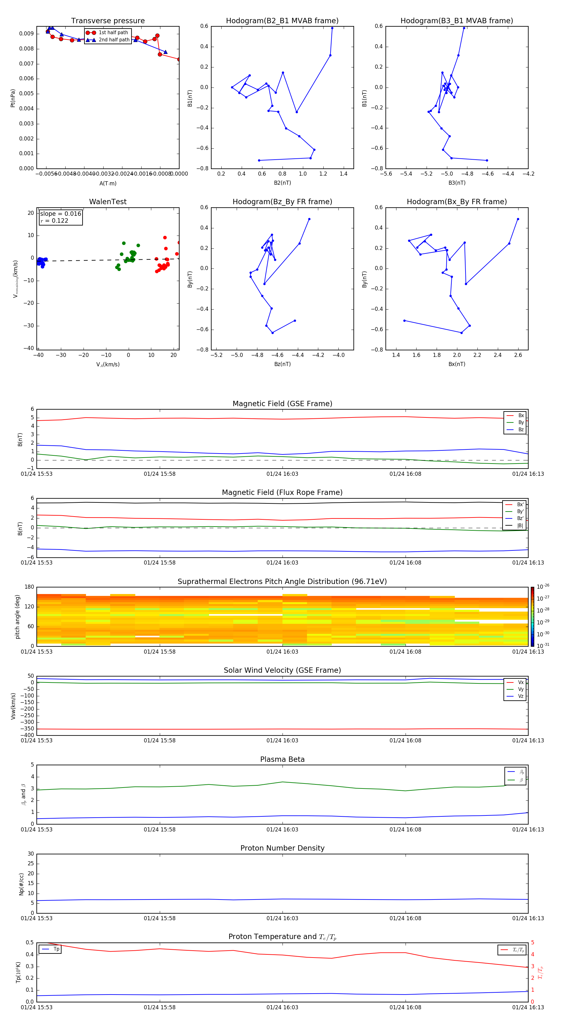
Flux Rope in 2015

Flux Rope Event 2015-01-24 15:53 ~ 2015-01-24 16:13 (21 minutes)


plot