HOME   LIST
‹–   –›

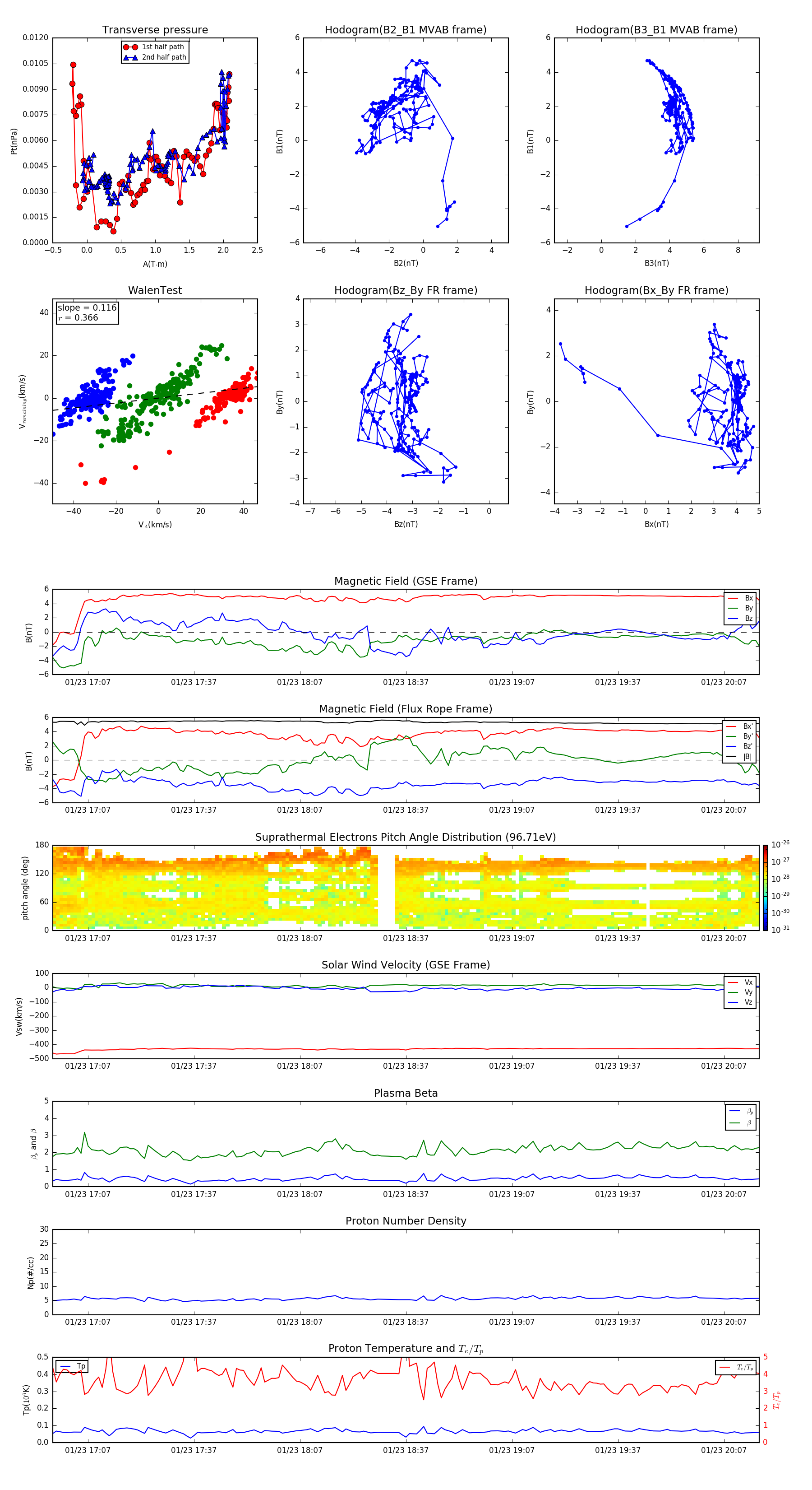
Flux Rope in 2015

Flux Rope Event 2015-01-23 16:57 ~ 2015-01-23 20:17 (201 minutes)


plot