HOME   LIST
‹–   –›

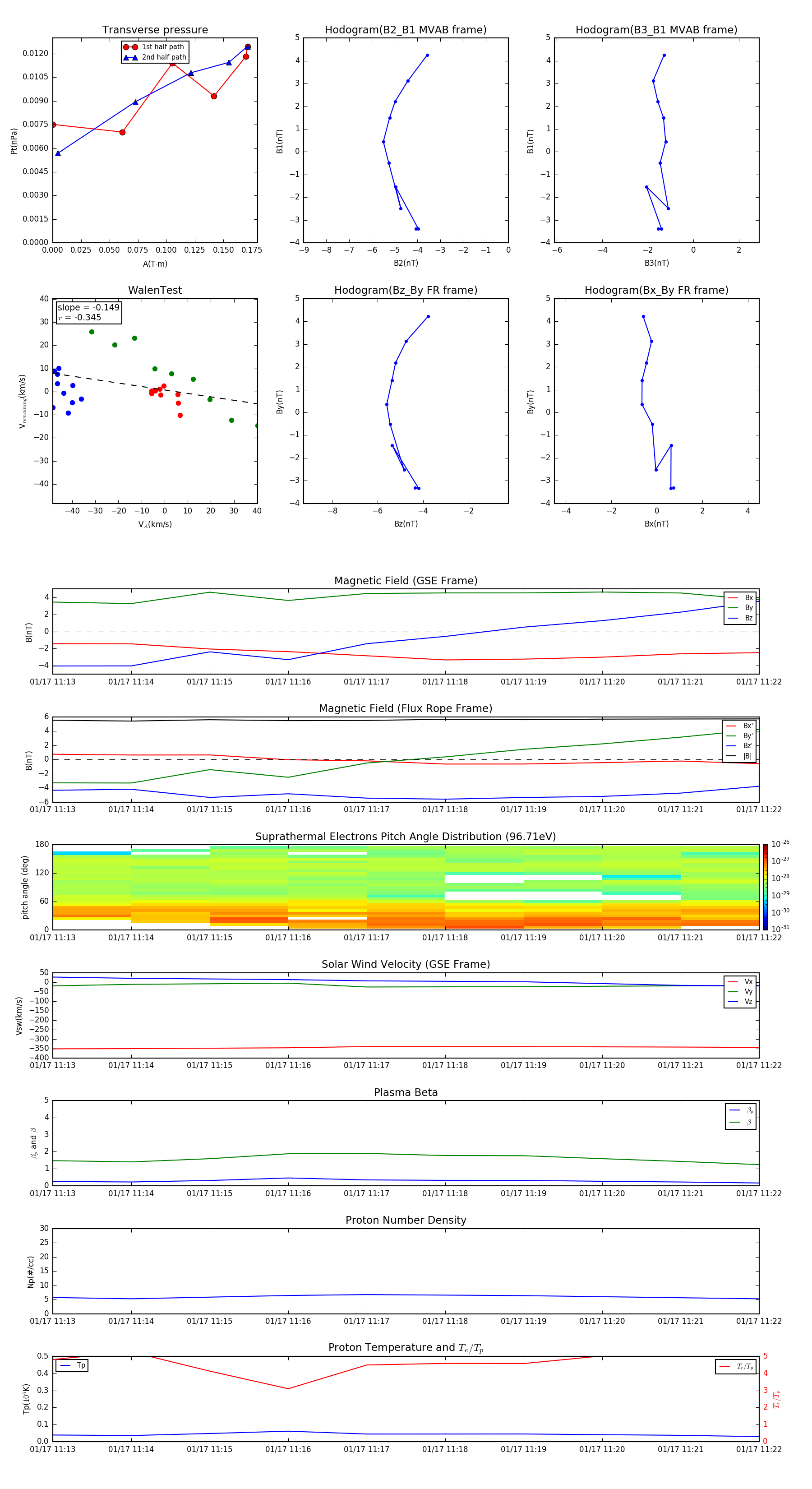
Flux Rope in 2015

Flux Rope Event 2015-01-17 11:13 ~ 2015-01-17 11:22 (10 minutes)


plot