HOME   LIST
‹–   –›

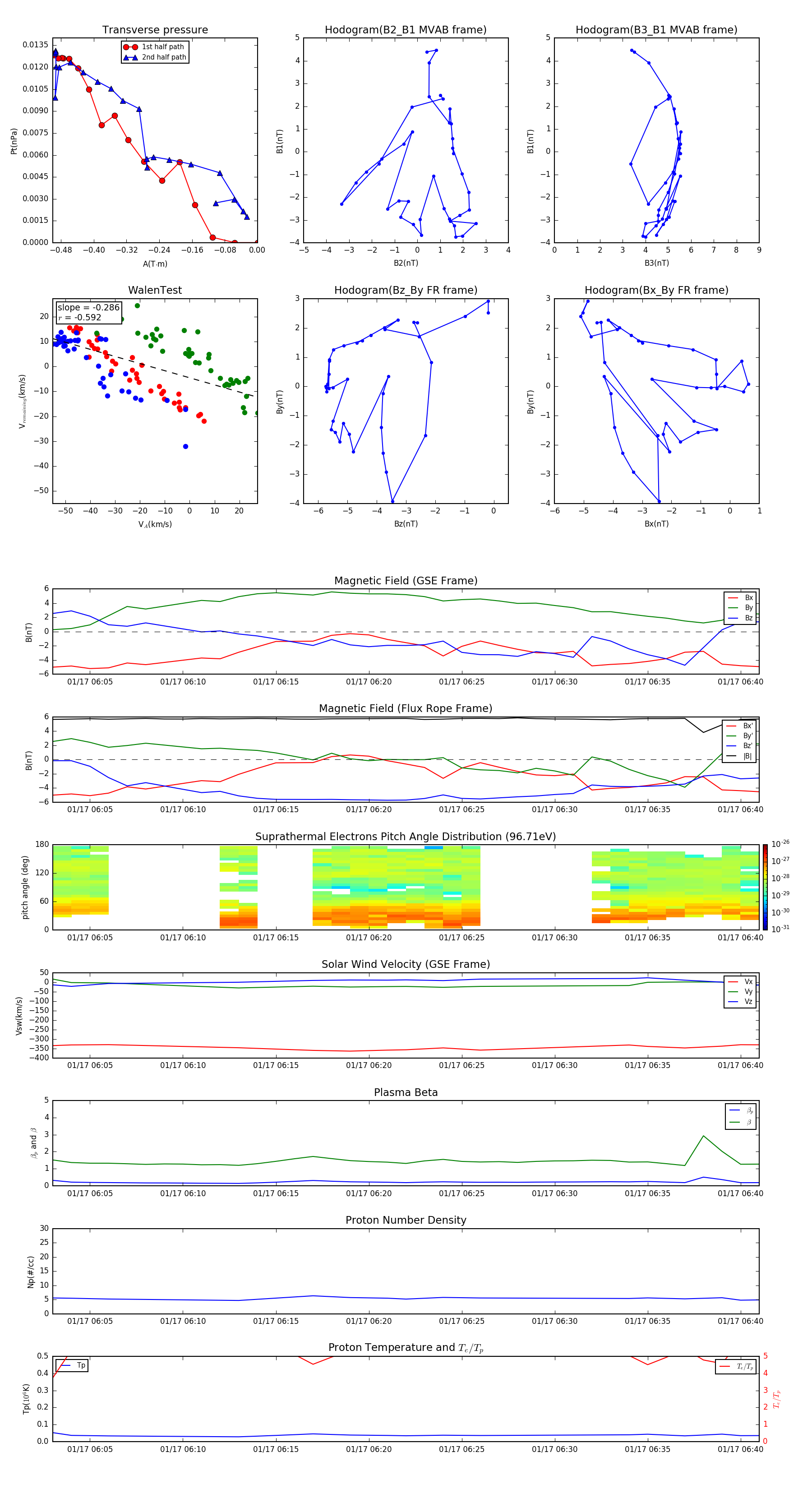
Flux Rope in 2015

Flux Rope Event 2015-01-17 06:03 ~ 2015-01-17 06:41 (39 minutes)


plot