HOME   LIST
‹–   –›

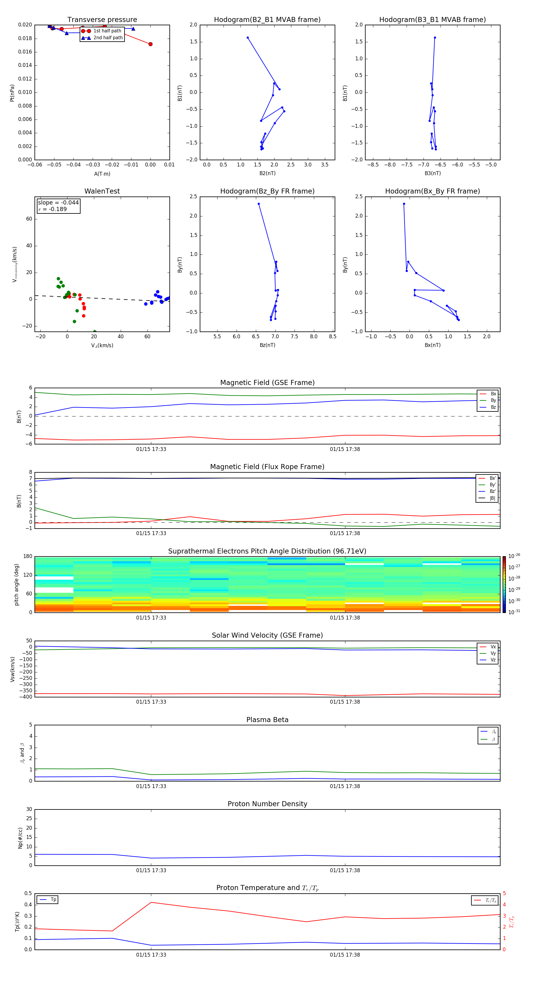
Flux Rope in 2015

Flux Rope Event 2015-01-15 17:30 ~ 2015-01-15 17:42 (13 minutes)


plot