HOME   LIST
‹–   –›

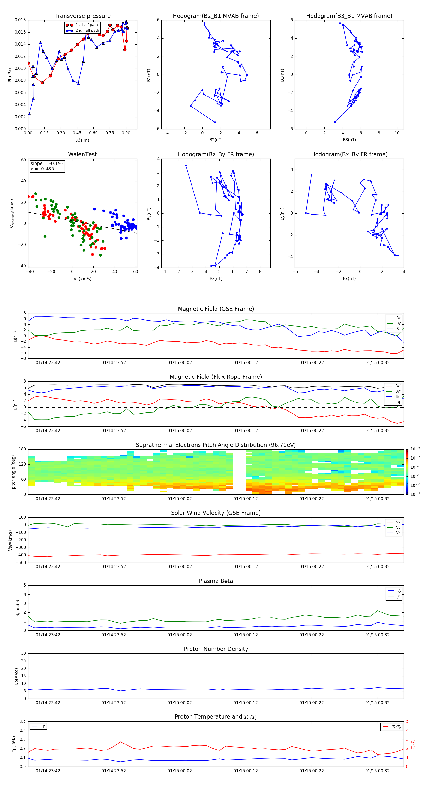
Flux Rope in 2015

Flux Rope Event 2015-01-14 23:39 ~ 2015-01-15 00:36 (58 minutes)


plot