HOME   LIST
‹–   –›

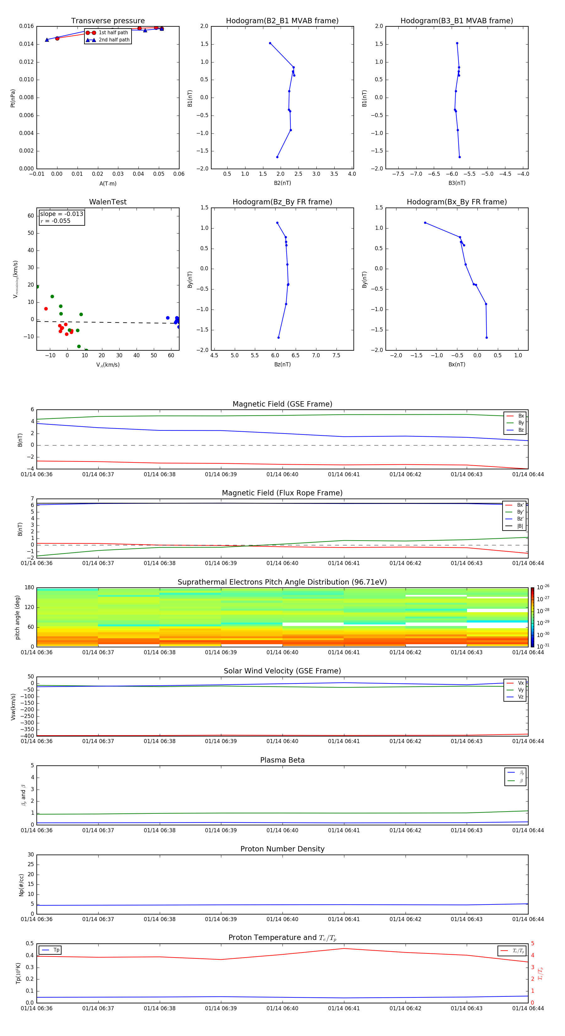
Flux Rope in 2015

Flux Rope Event 2015-01-14 06:36 ~ 2015-01-14 06:44 (9 minutes)


plot