HOME   LIST
‹–   –›

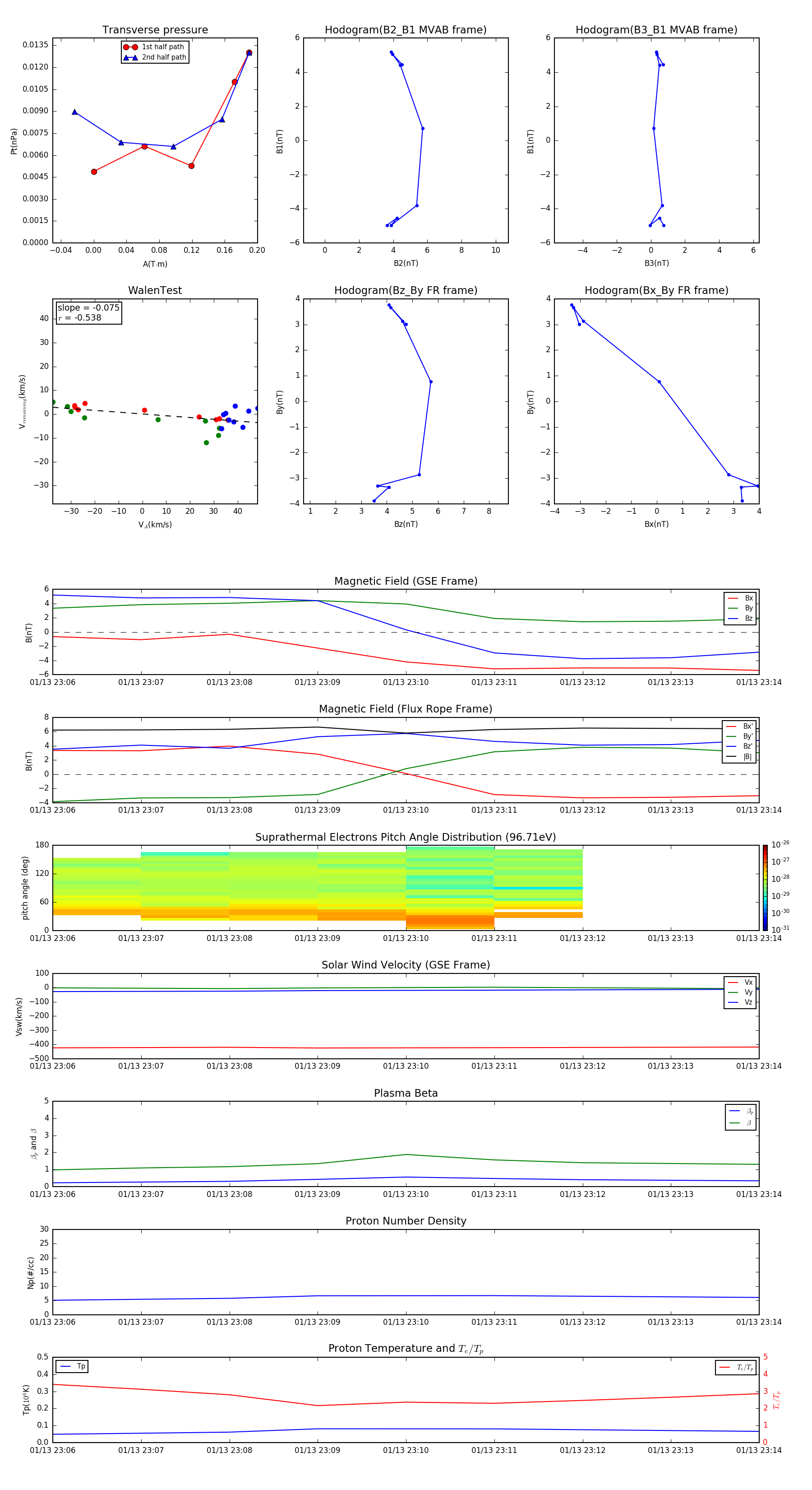
Flux Rope in 2015

Flux Rope Event 2015-01-13 23:06 ~ 2015-01-13 23:14 (9 minutes)


plot