HOME   LIST
‹–   –›

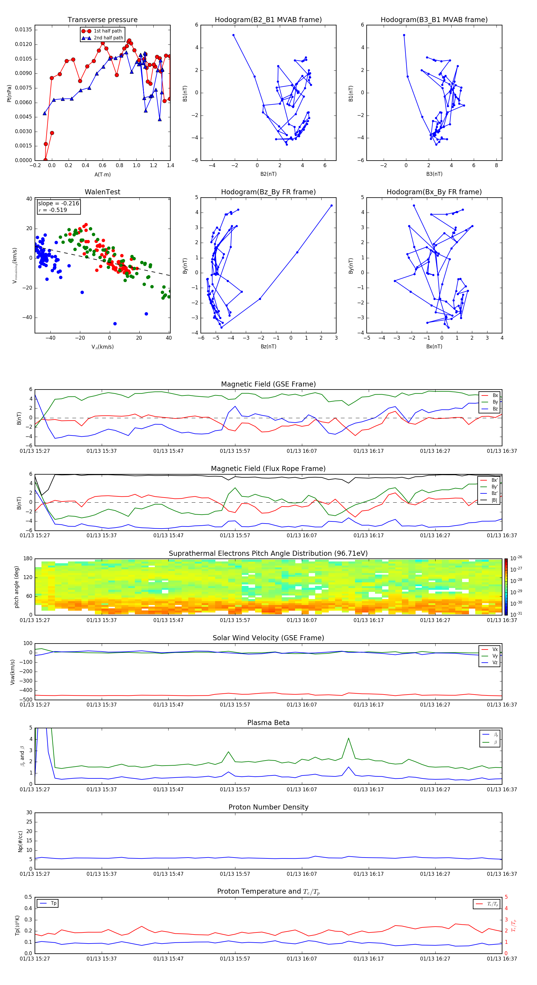
Flux Rope in 2015

Flux Rope Event 2015-01-13 15:27 ~ 2015-01-13 16:37 (71 minutes)


plot