HOME   LIST
‹–   –›

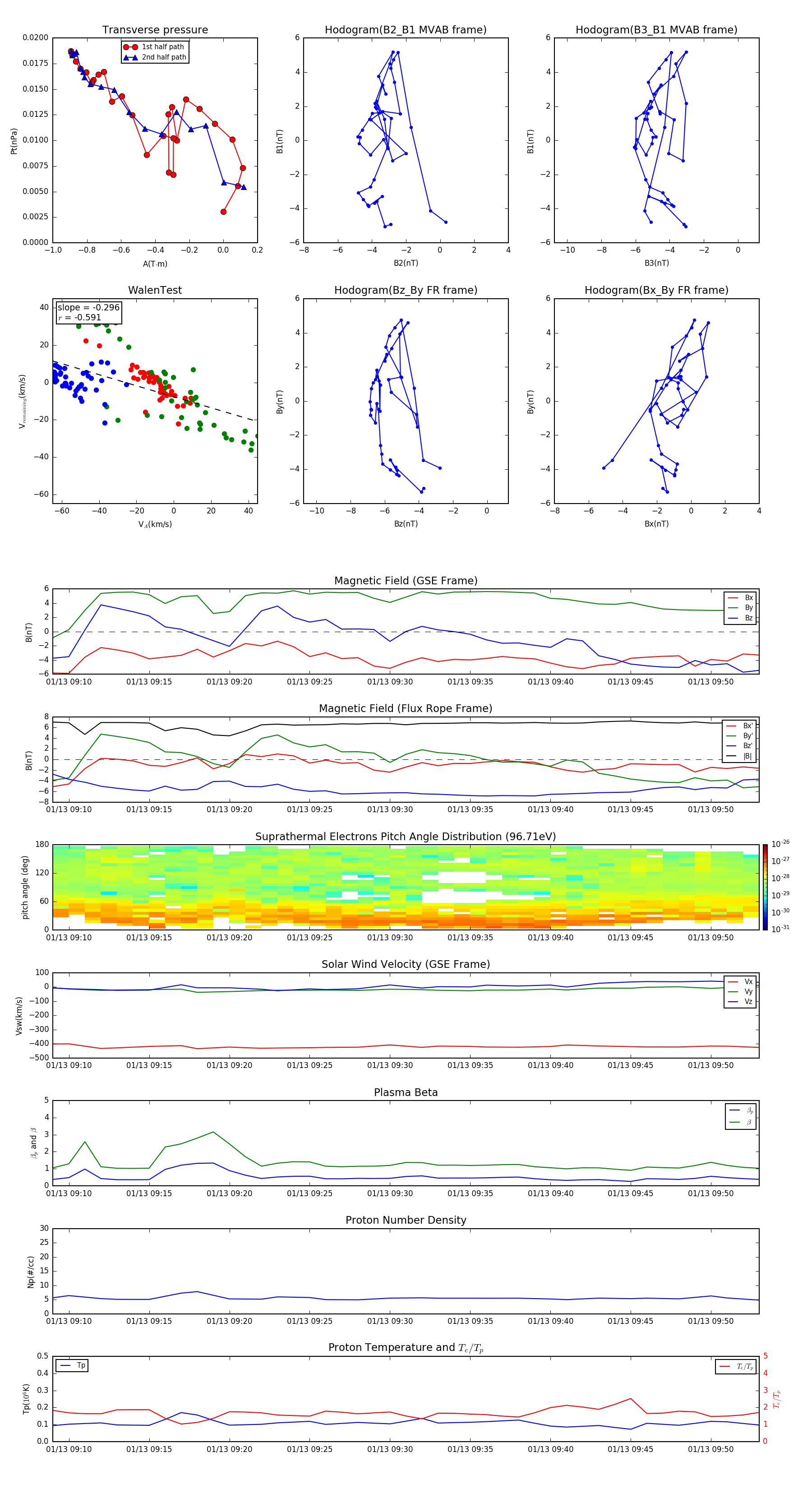
Flux Rope in 2015

Flux Rope Event 2015-01-13 09:09 ~ 2015-01-13 09:53 (45 minutes)


plot