HOME   LIST
‹–   –›

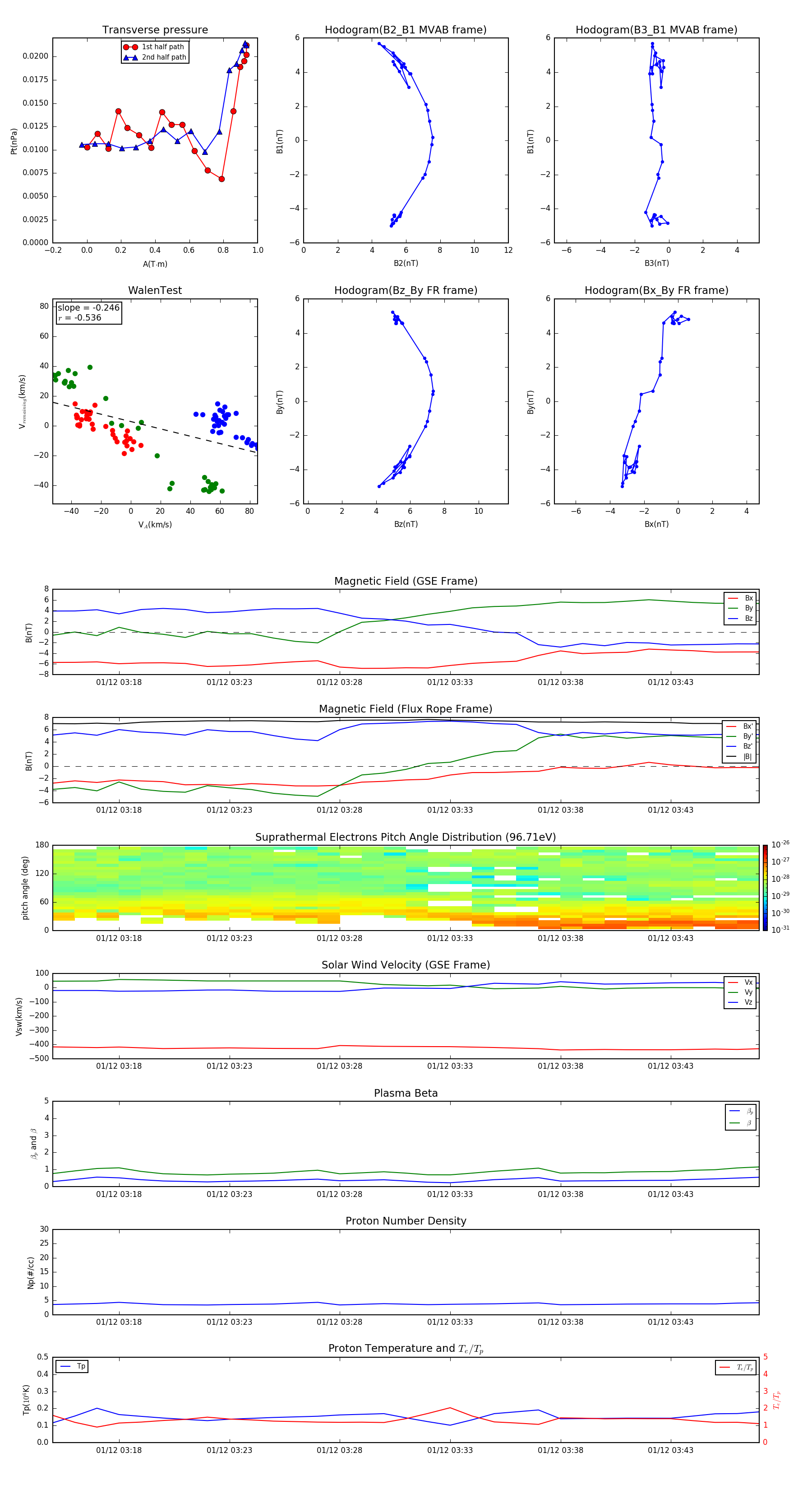
Flux Rope in 2015

Flux Rope Event 2015-01-12 03:15 ~ 2015-01-12 03:47 (33 minutes)


plot