HOME   LIST
‹–   –›

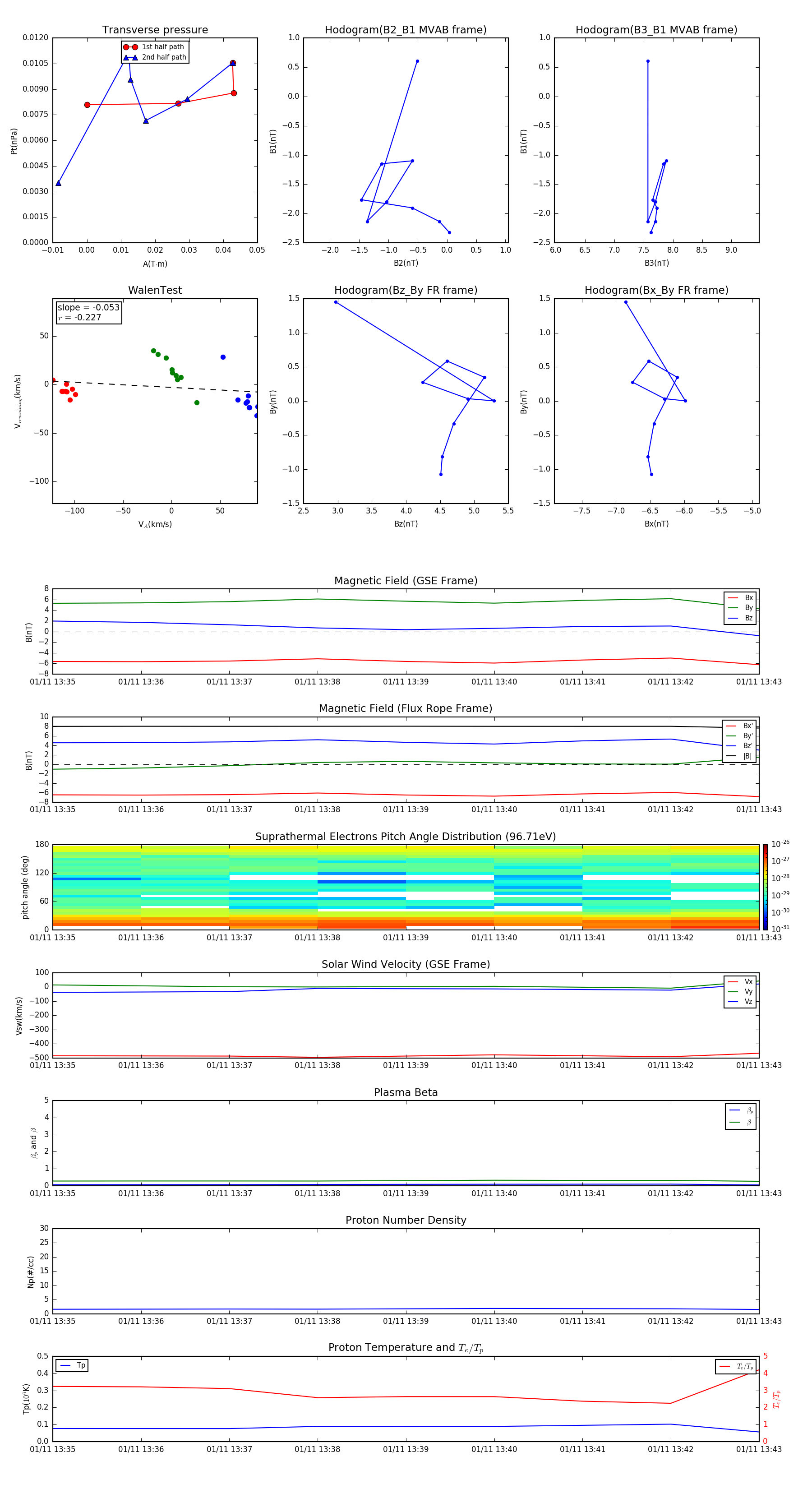
Flux Rope in 2015

Flux Rope Event 2015-01-11 13:35 ~ 2015-01-11 13:43 (9 minutes)


plot