HOME   LIST
‹–   –›

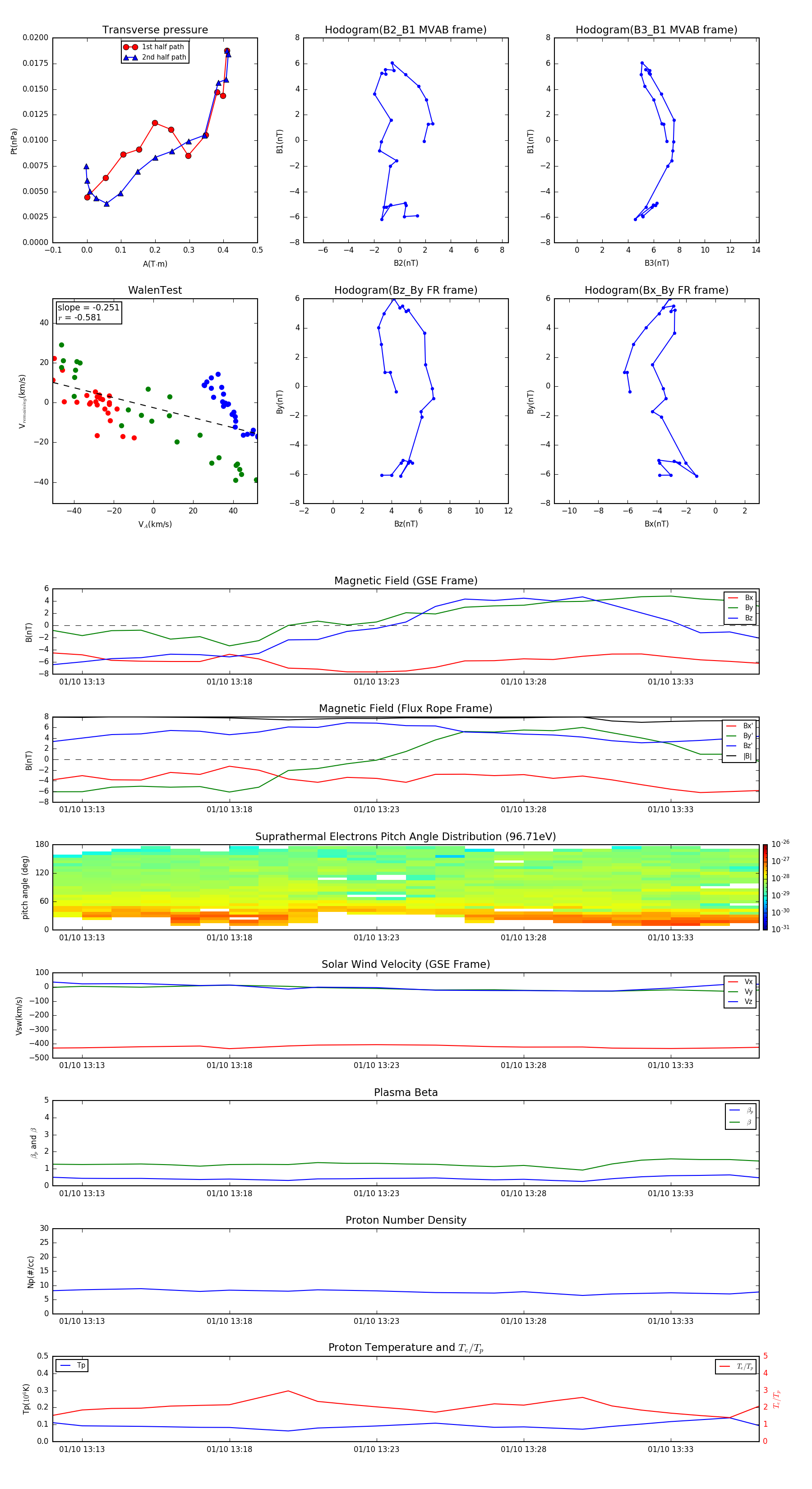
Flux Rope in 2015

Flux Rope Event 2015-01-10 13:12 ~ 2015-01-10 13:36 (25 minutes)


plot