HOME   LIST
‹–   –›

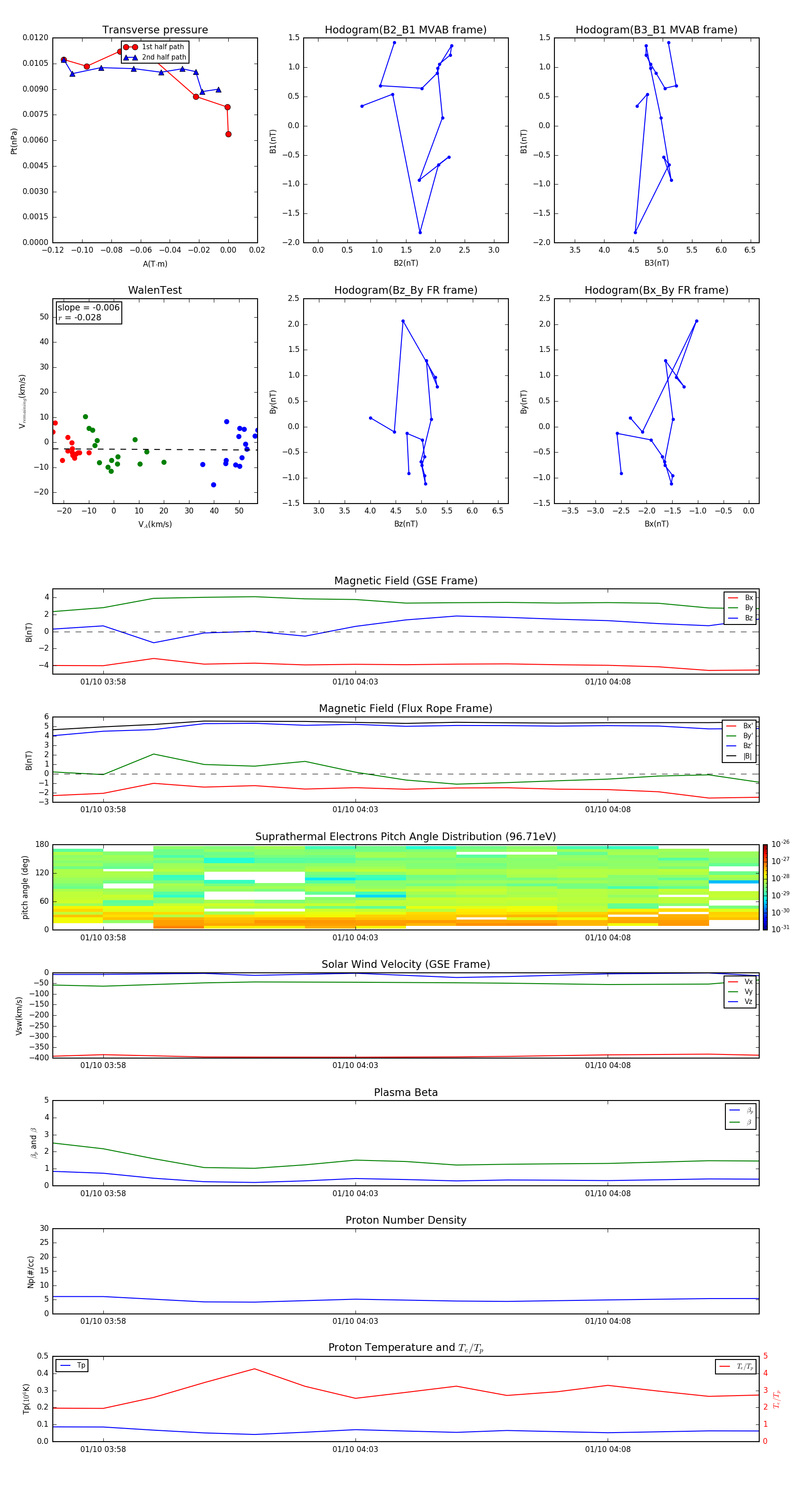
Flux Rope in 2015

Flux Rope Event 2015-01-10 03:57 ~ 2015-01-10 04:11 (15 minutes)


plot