HOME   LIST
‹–   –›

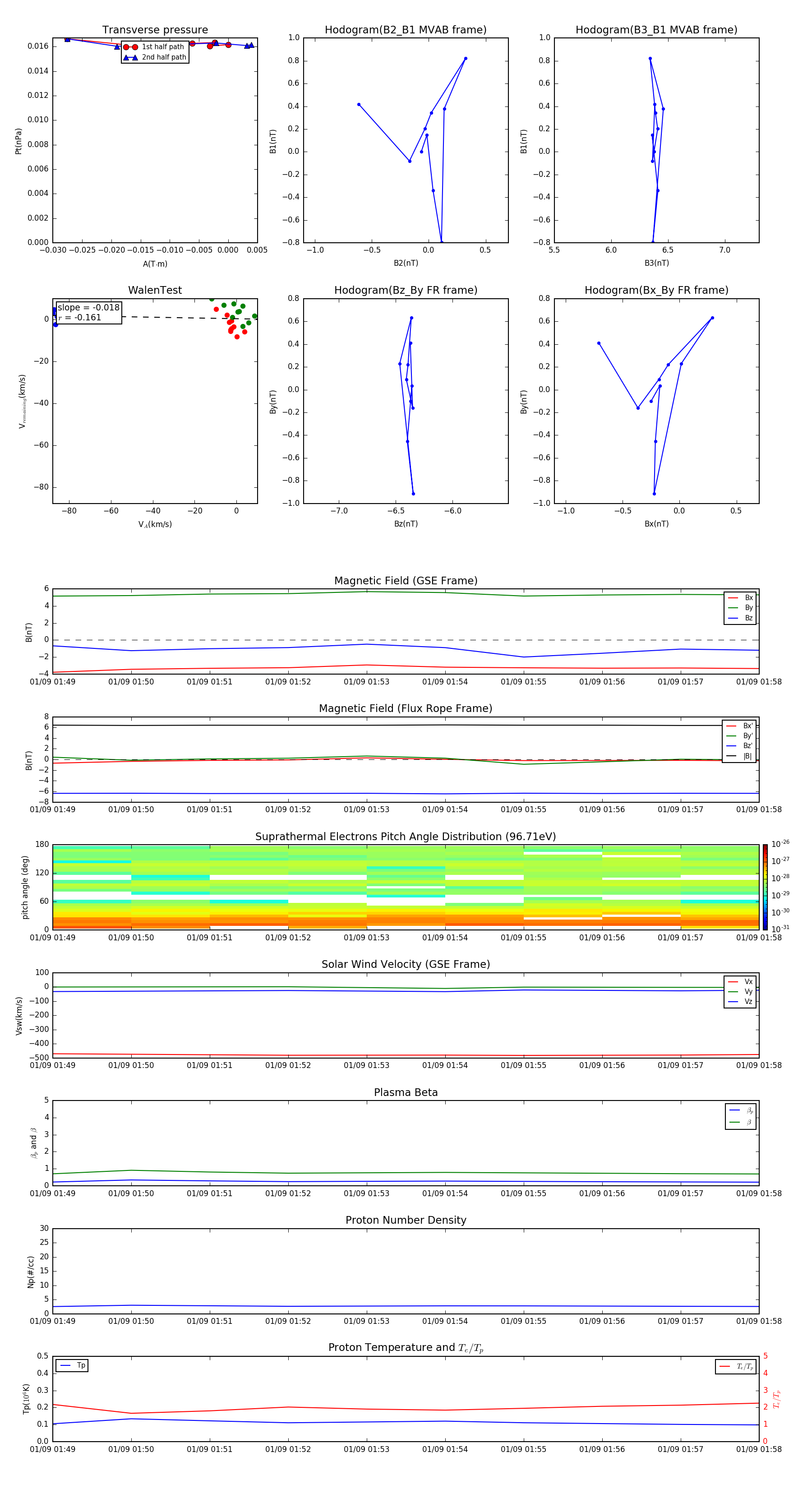
Flux Rope in 2015

Flux Rope Event 2015-01-09 01:49 ~ 2015-01-09 01:58 (10 minutes)


plot