HOME   LIST
‹–   –›

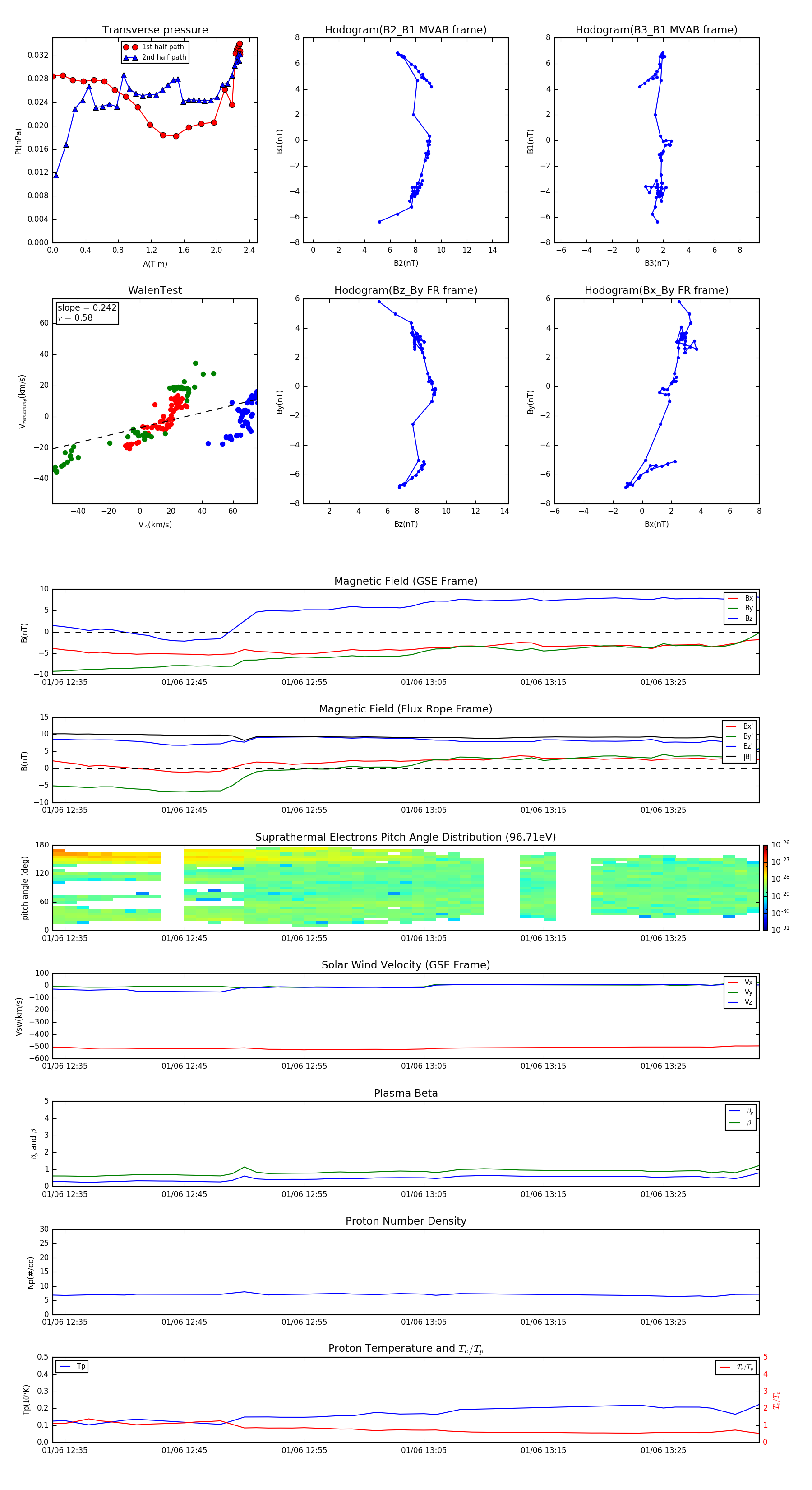
Flux Rope in 2015

Flux Rope Event 2015-01-06 12:34 ~ 2015-01-06 13:33 (60 minutes)


plot