HOME   LIST
‹–   –›

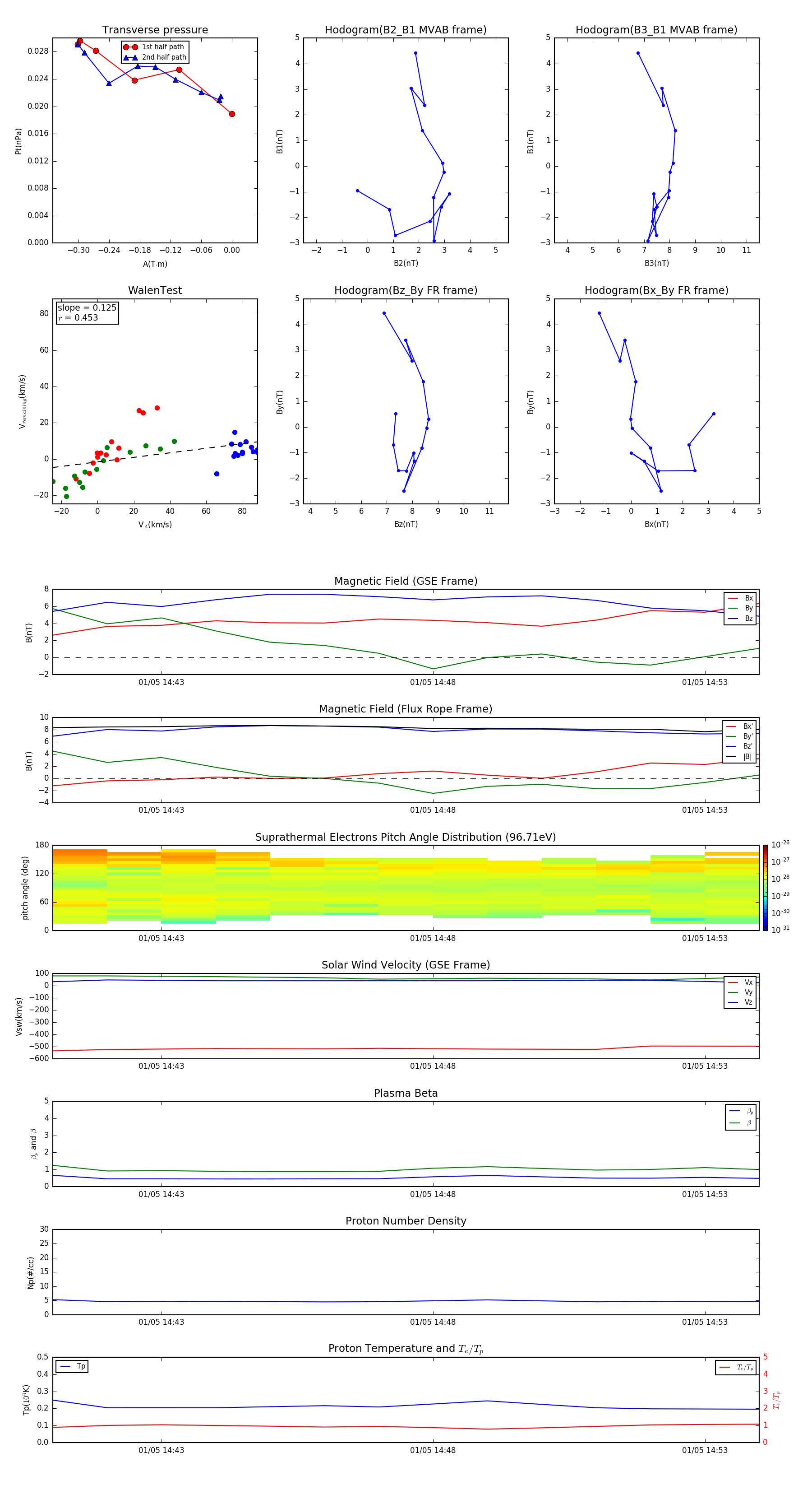
Flux Rope in 2015

Flux Rope Event 2015-01-05 14:41 ~ 2015-01-05 14:54 (14 minutes)


plot