HOME   LIST
‹–   –›

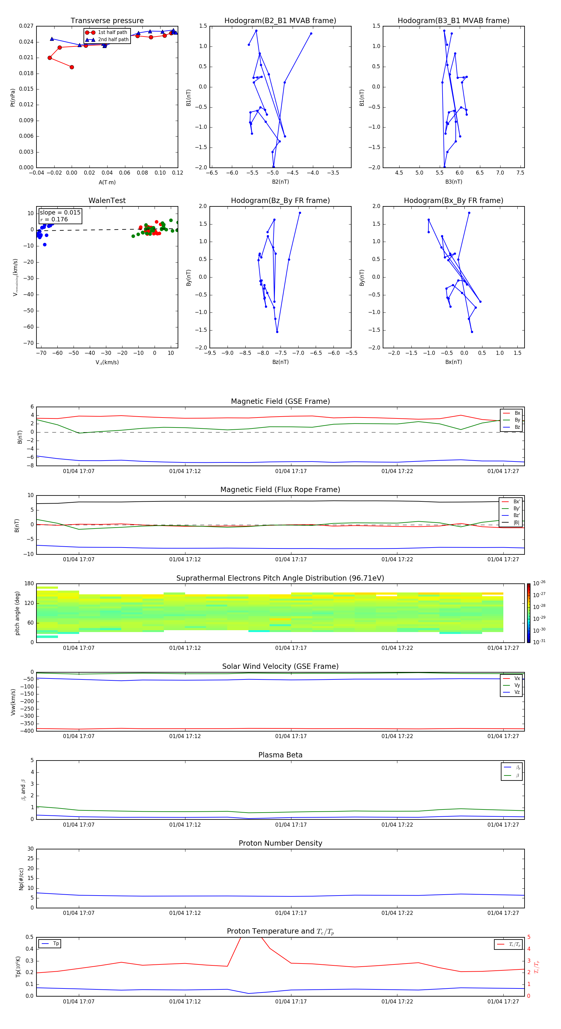
Flux Rope in 2015

Flux Rope Event 2015-01-04 17:05 ~ 2015-01-04 17:28 (24 minutes)


plot