HOME   LIST
‹–   –›

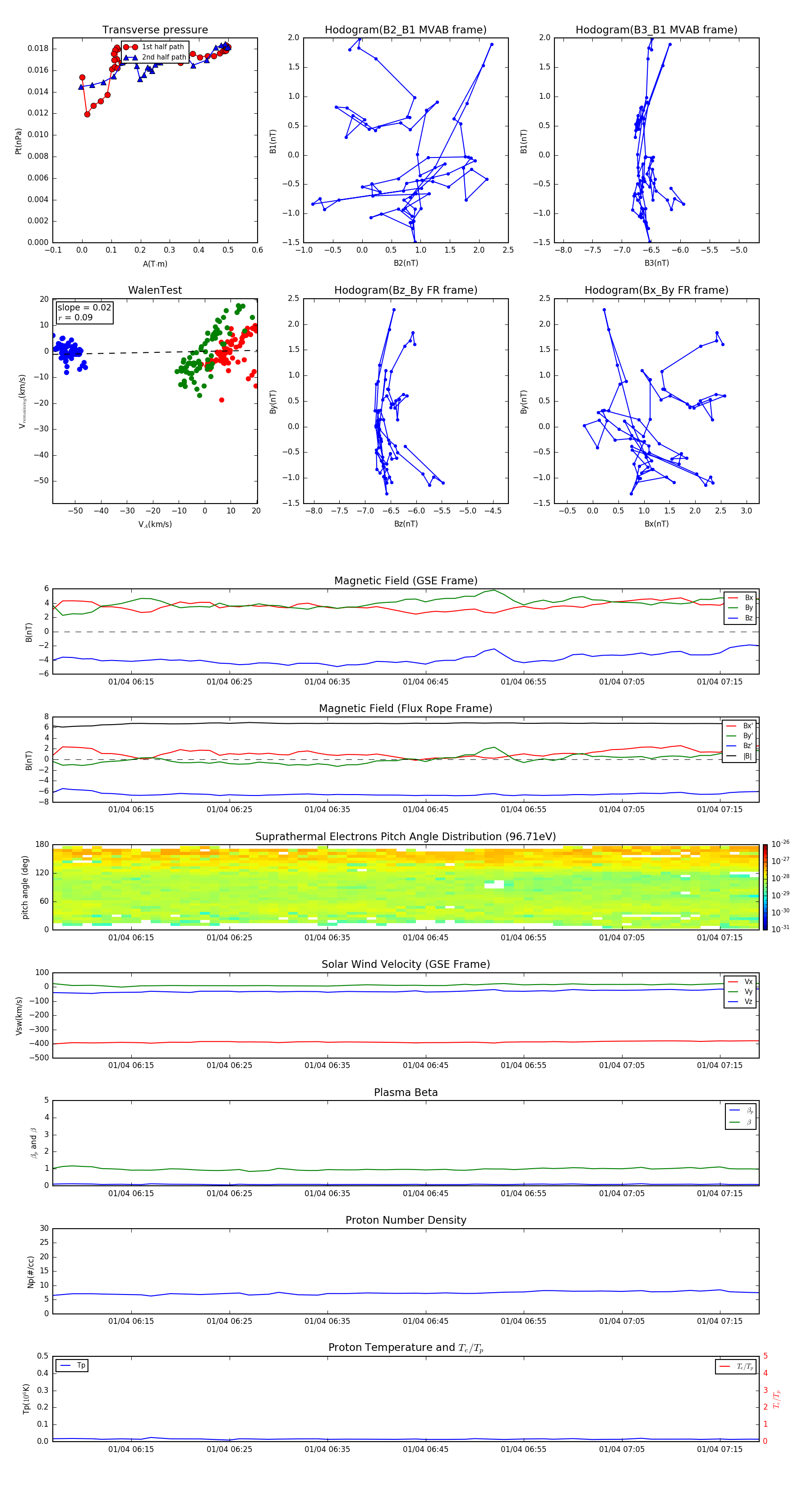
Flux Rope in 2015

Flux Rope Event 2015-01-04 06:07 ~ 2015-01-04 07:19 (73 minutes)


plot