HOME   LIST
‹–   –›

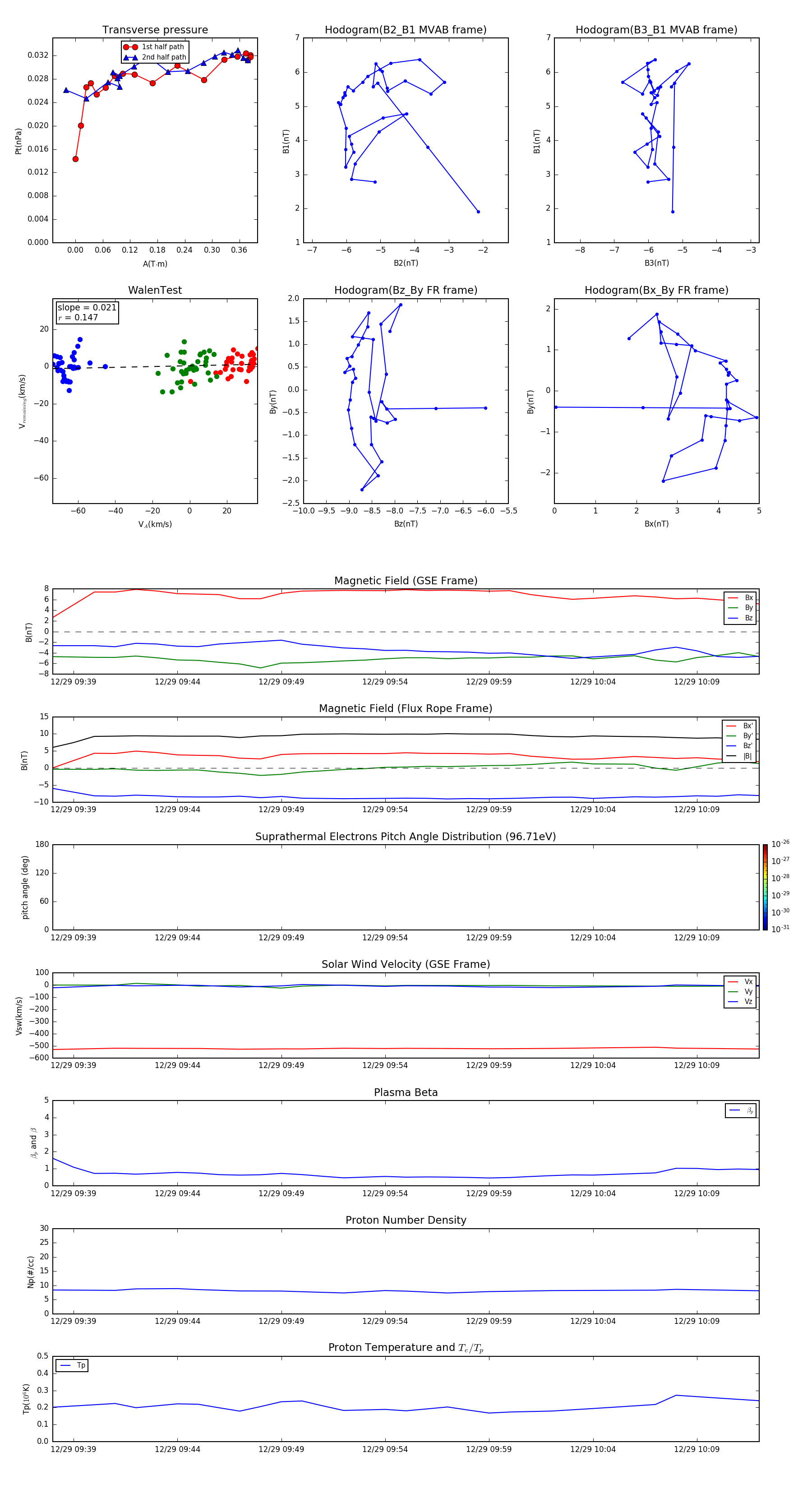
Flux Rope in 2014

Flux Rope Event 2014-12-29 09:38 ~ 2014-12-29 10:12 (35 minutes)


plot