HOME   LIST
‹–   –›

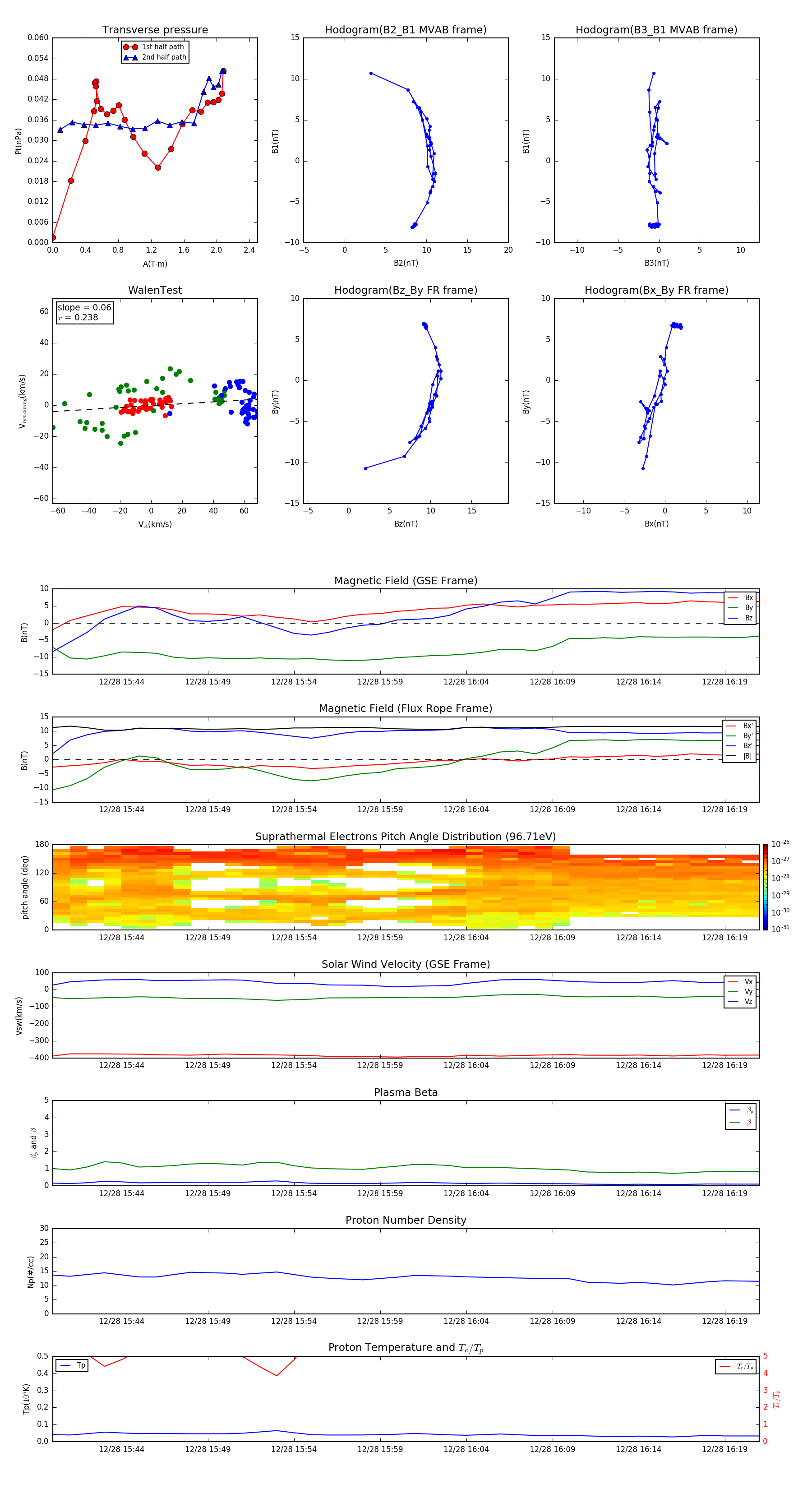
Flux Rope in 2014

Flux Rope Event 2014-12-28 15:40 ~ 2014-12-28 16:21 (42 minutes)


plot