HOME   LIST
‹–   –›

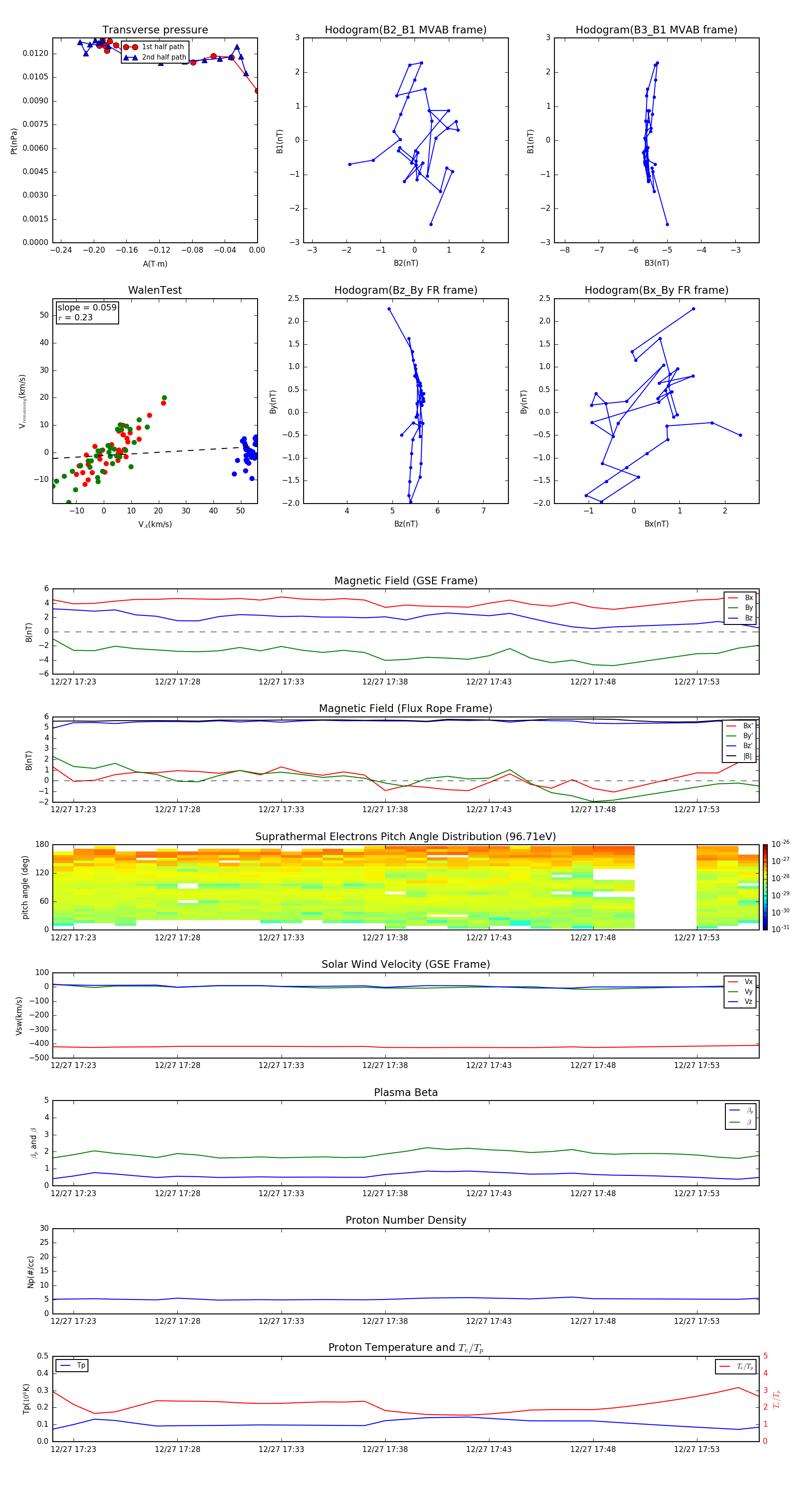
Flux Rope in 2014

Flux Rope Event 2014-12-27 17:22 ~ 2014-12-27 17:56 (35 minutes)


plot