HOME   LIST
‹–   –›

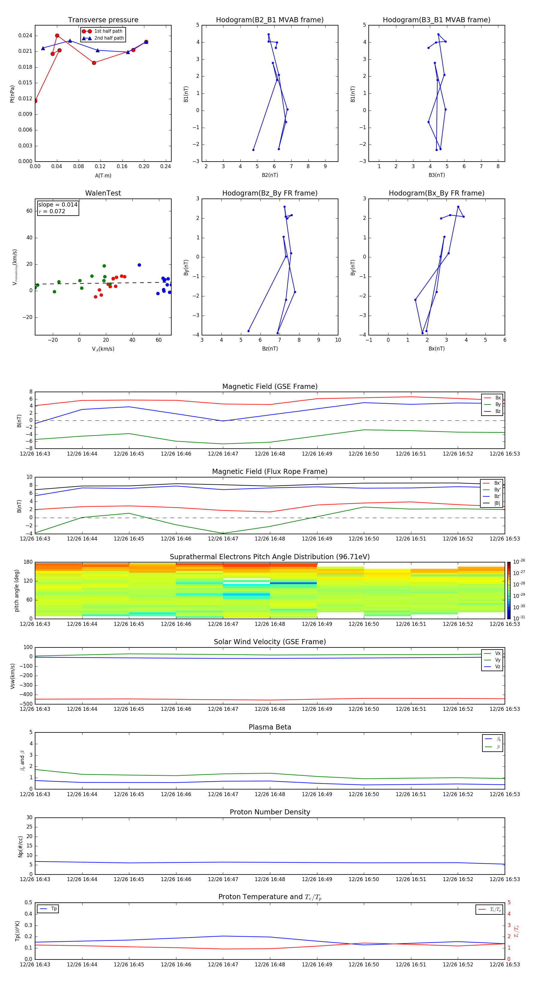
Flux Rope in 2014

Flux Rope Event 2014-12-26 16:43 ~ 2014-12-26 16:53 (11 minutes)


plot