HOME   LIST
‹–   –›

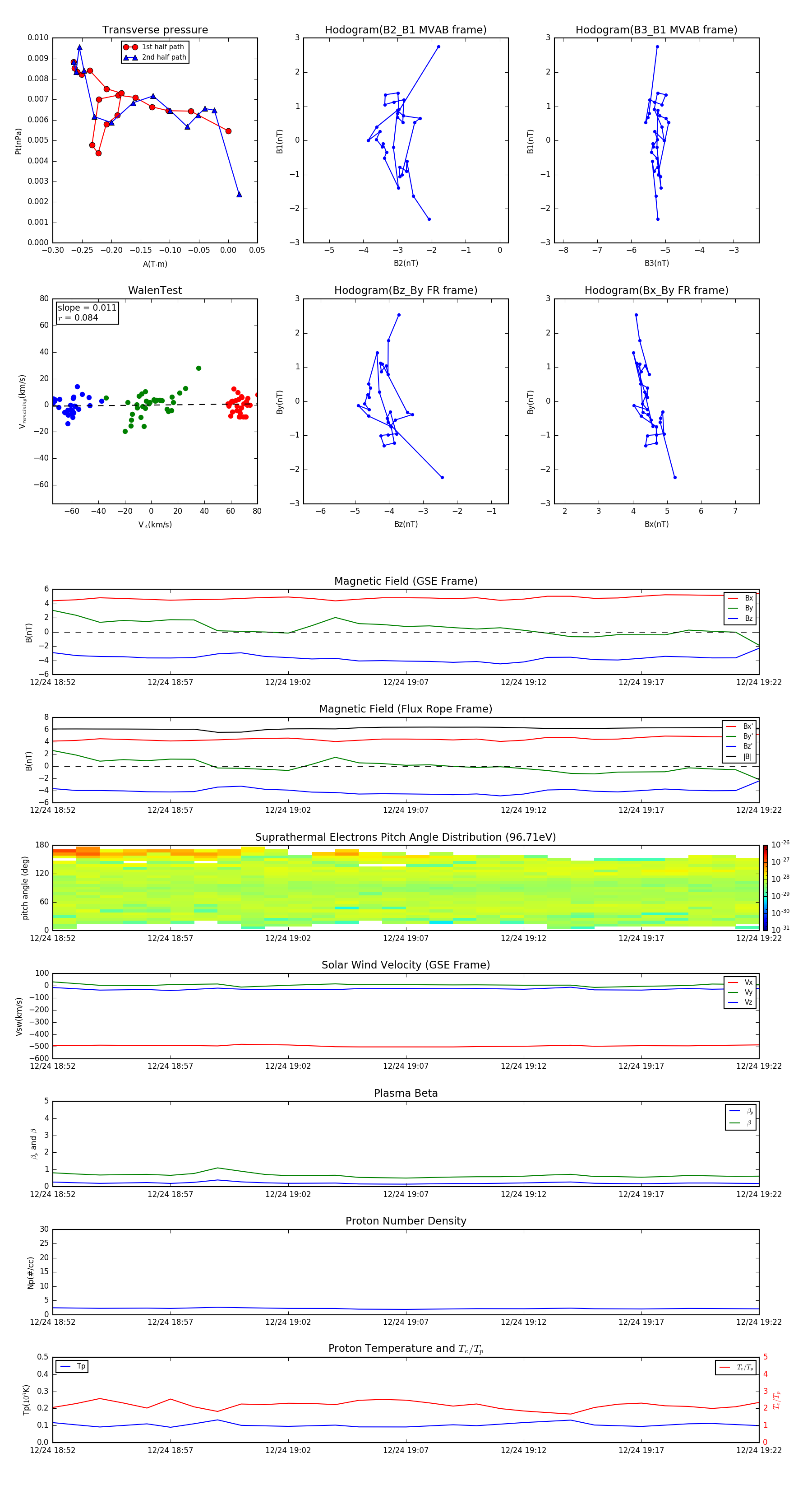
Flux Rope in 2014

Flux Rope Event 2014-12-24 18:52 ~ 2014-12-24 19:22 (31 minutes)


plot