HOME   LIST
‹–   –›

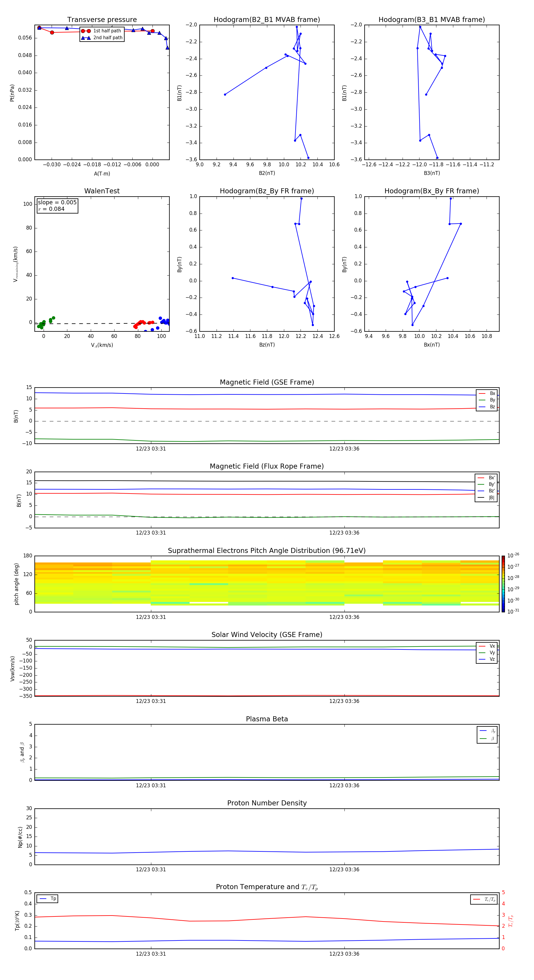
Flux Rope in 2014

Flux Rope Event 2014-12-23 03:28 ~ 2014-12-23 03:40 (13 minutes)


plot