HOME   LIST
‹–   –›

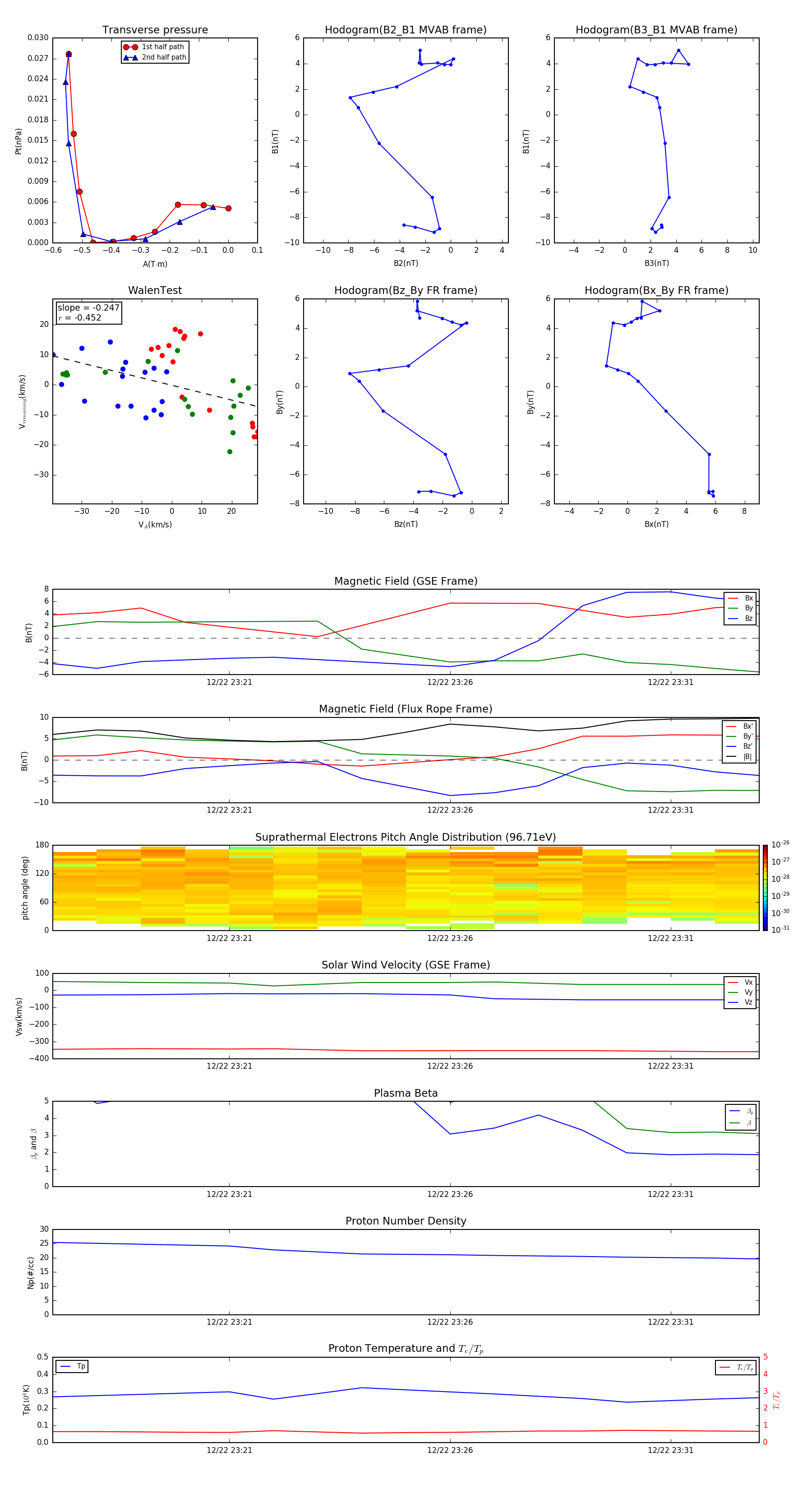
Flux Rope in 2014

Flux Rope Event 2014-12-22 23:17 ~ 2014-12-22 23:33 (17 minutes)


plot