HOME   LIST
‹–   –›

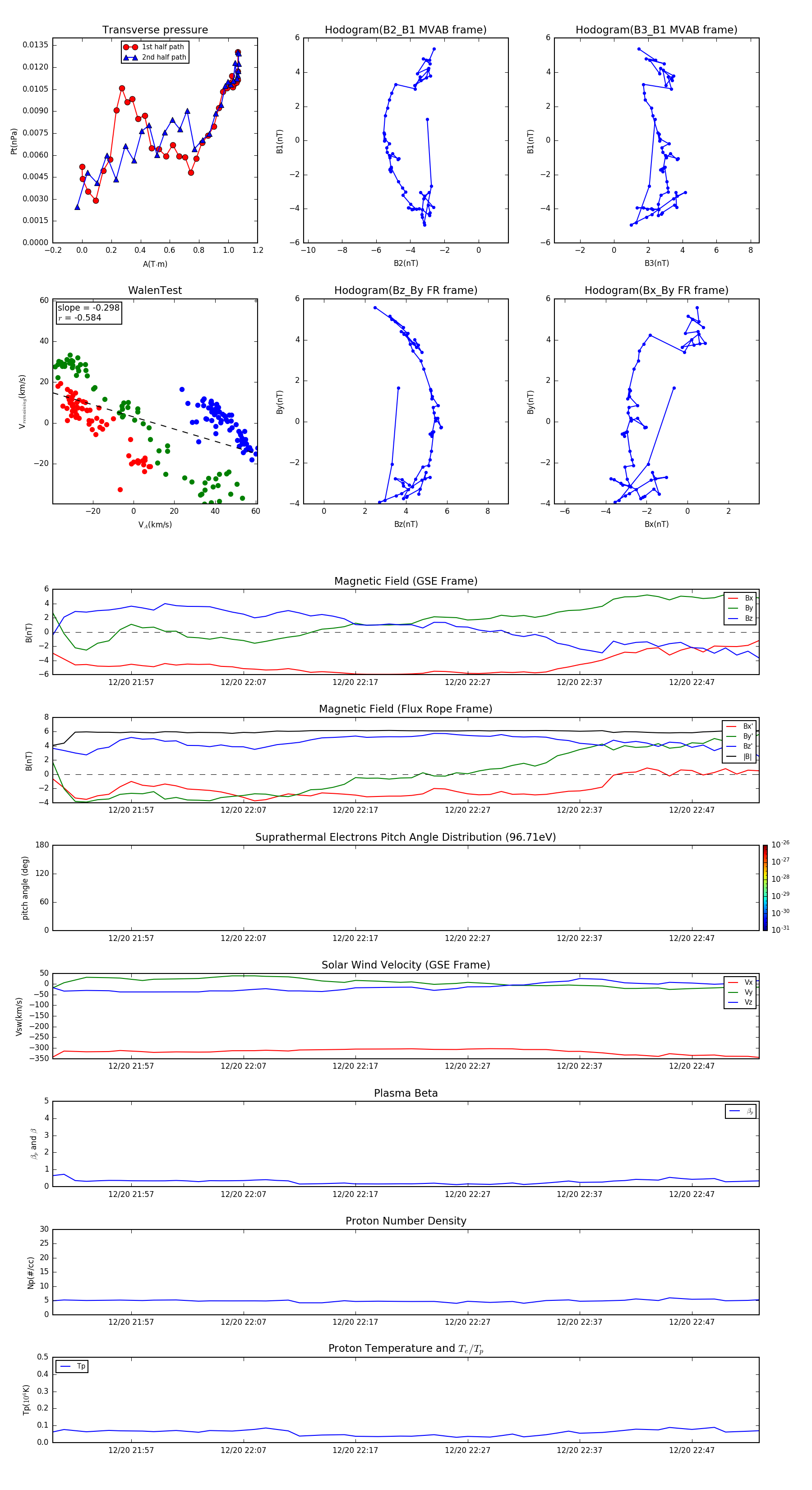
Flux Rope in 2014

Flux Rope Event 2014-12-20 21:50 ~ 2014-12-20 22:53 (64 minutes)


plot