HOME   LIST
‹–   –›

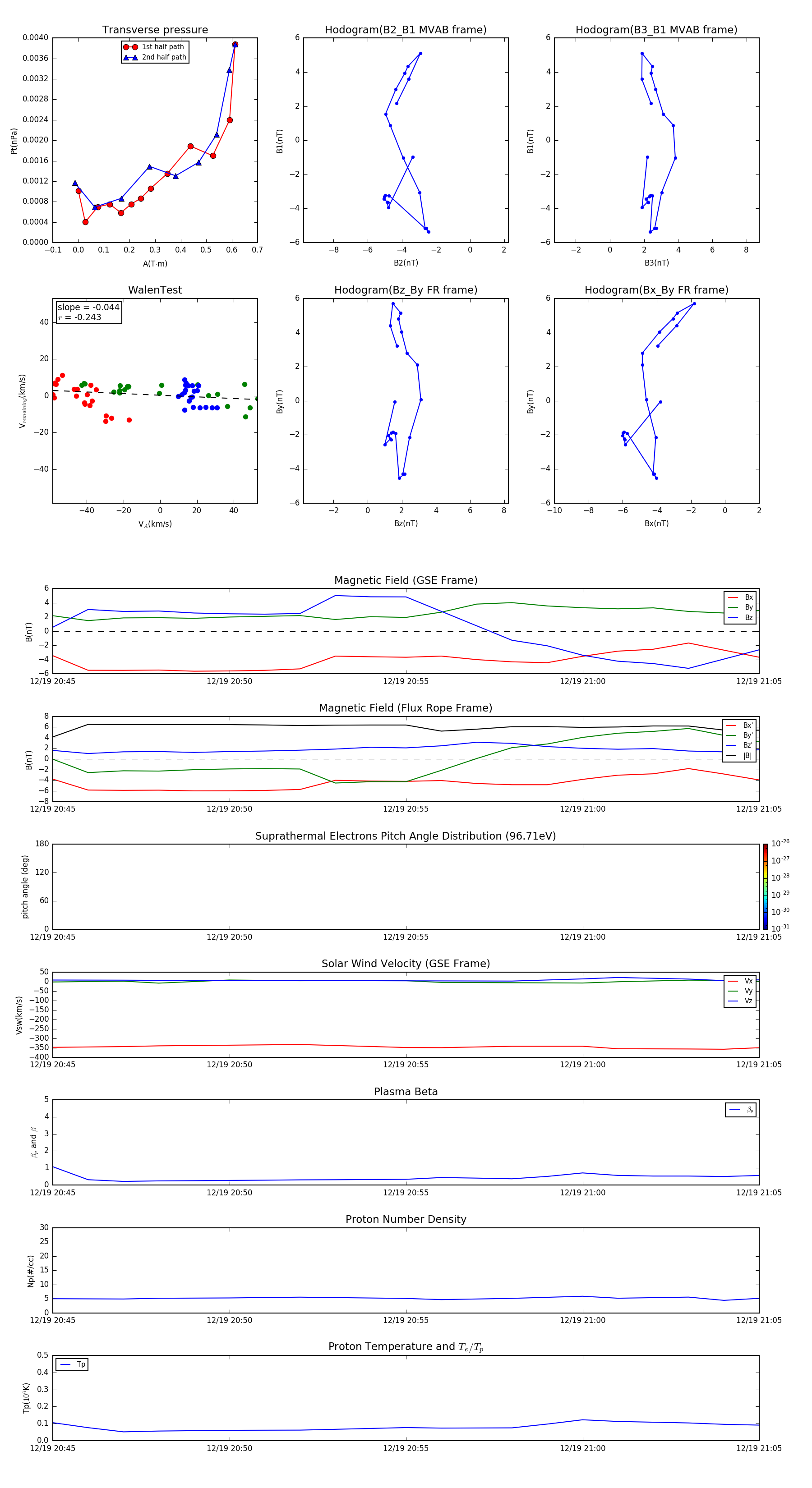
Flux Rope in 2014

Flux Rope Event 2014-12-19 20:45 ~ 2014-12-19 21:05 (21 minutes)


plot