HOME   LIST
‹–   –›

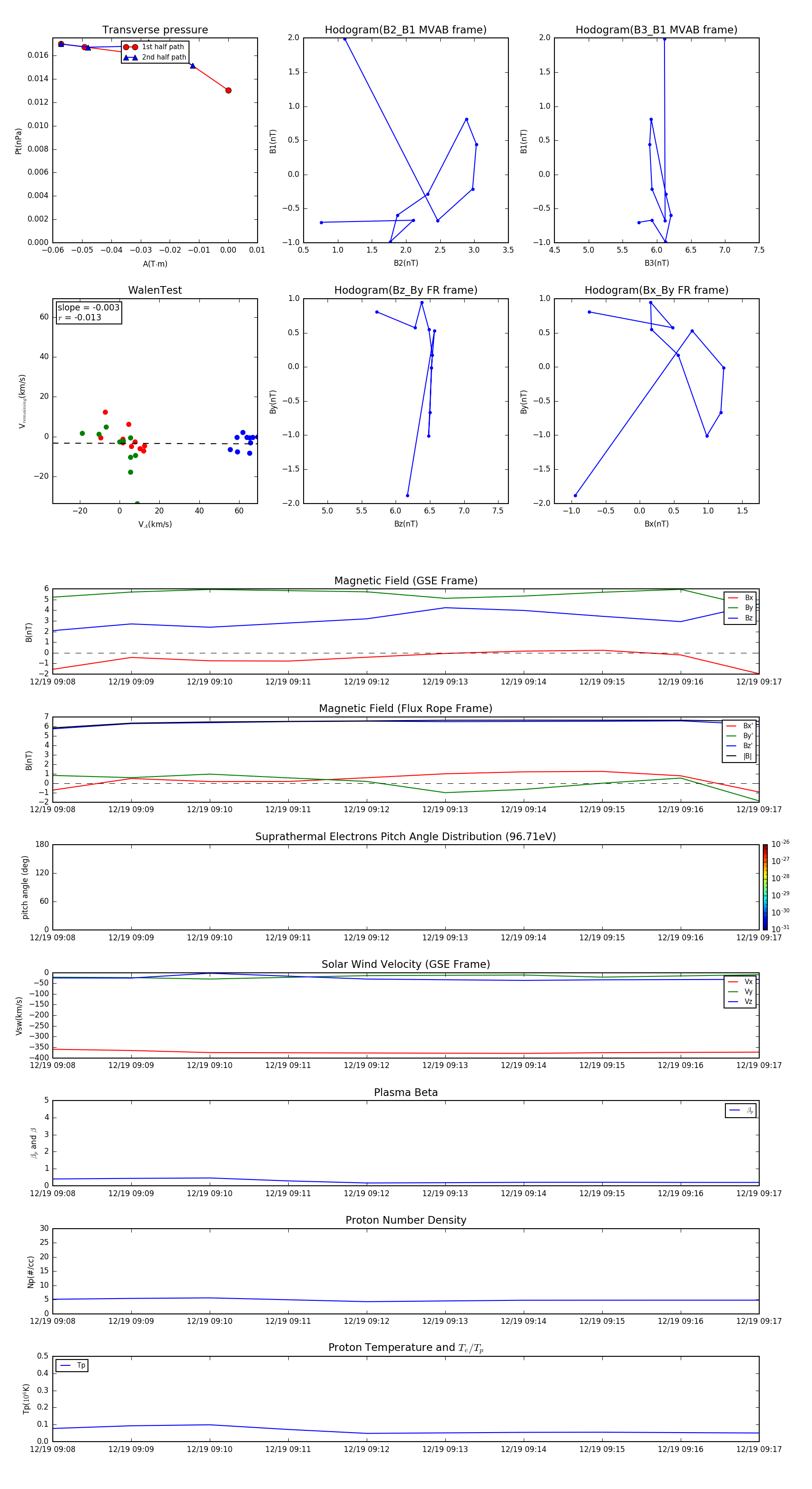
Flux Rope in 2014

Flux Rope Event 2014-12-19 09:08 ~ 2014-12-19 09:17 (10 minutes)


plot