HOME   LIST
‹–   –›

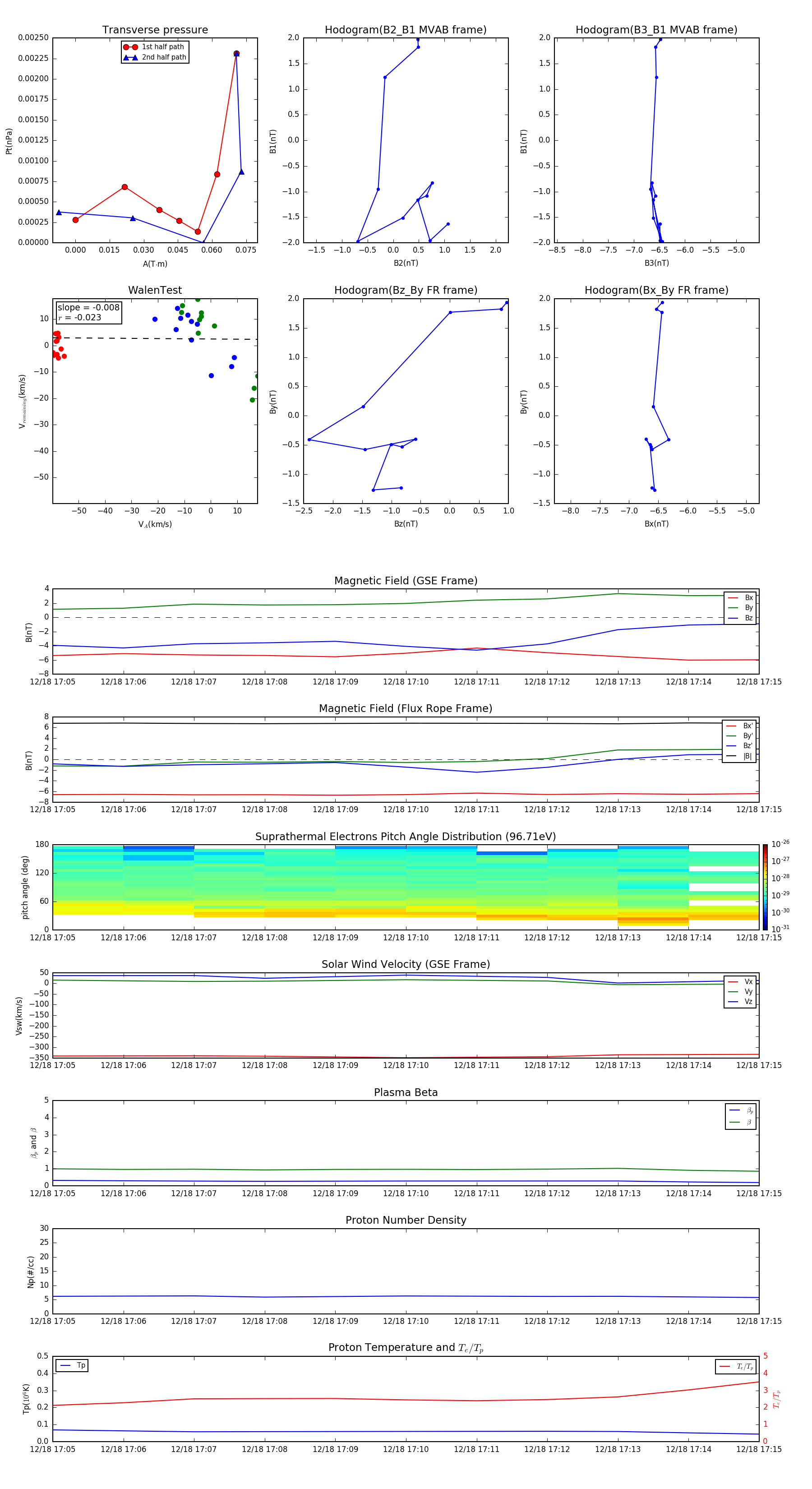
Flux Rope in 2014

Flux Rope Event 2014-12-18 17:05 ~ 2014-12-18 17:15 (11 minutes)


plot