HOME   LIST
‹–   –›

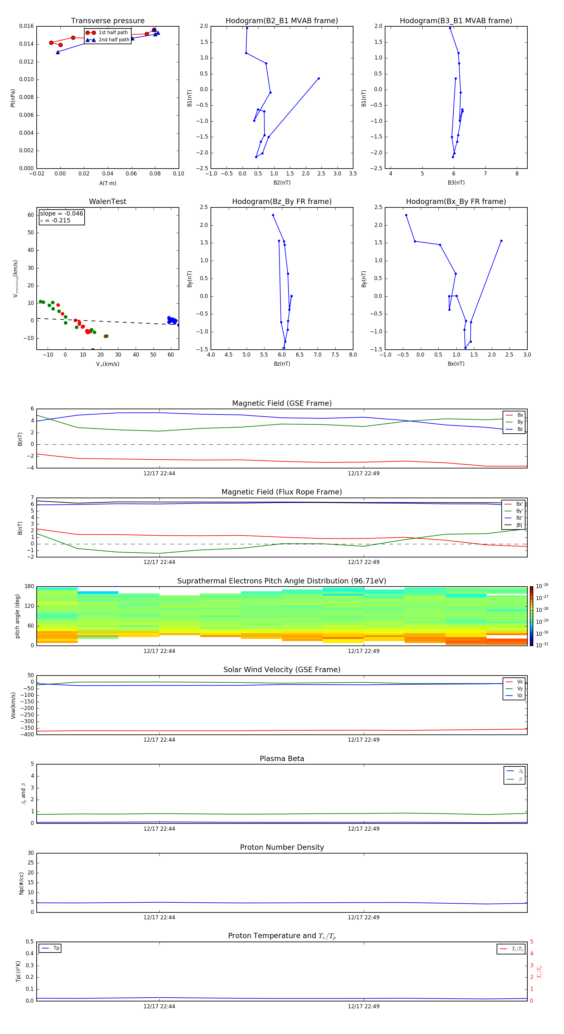
Flux Rope in 2014

Flux Rope Event 2014-12-17 22:41 ~ 2014-12-17 22:53 (13 minutes)


plot