HOME   LIST
‹–   –›

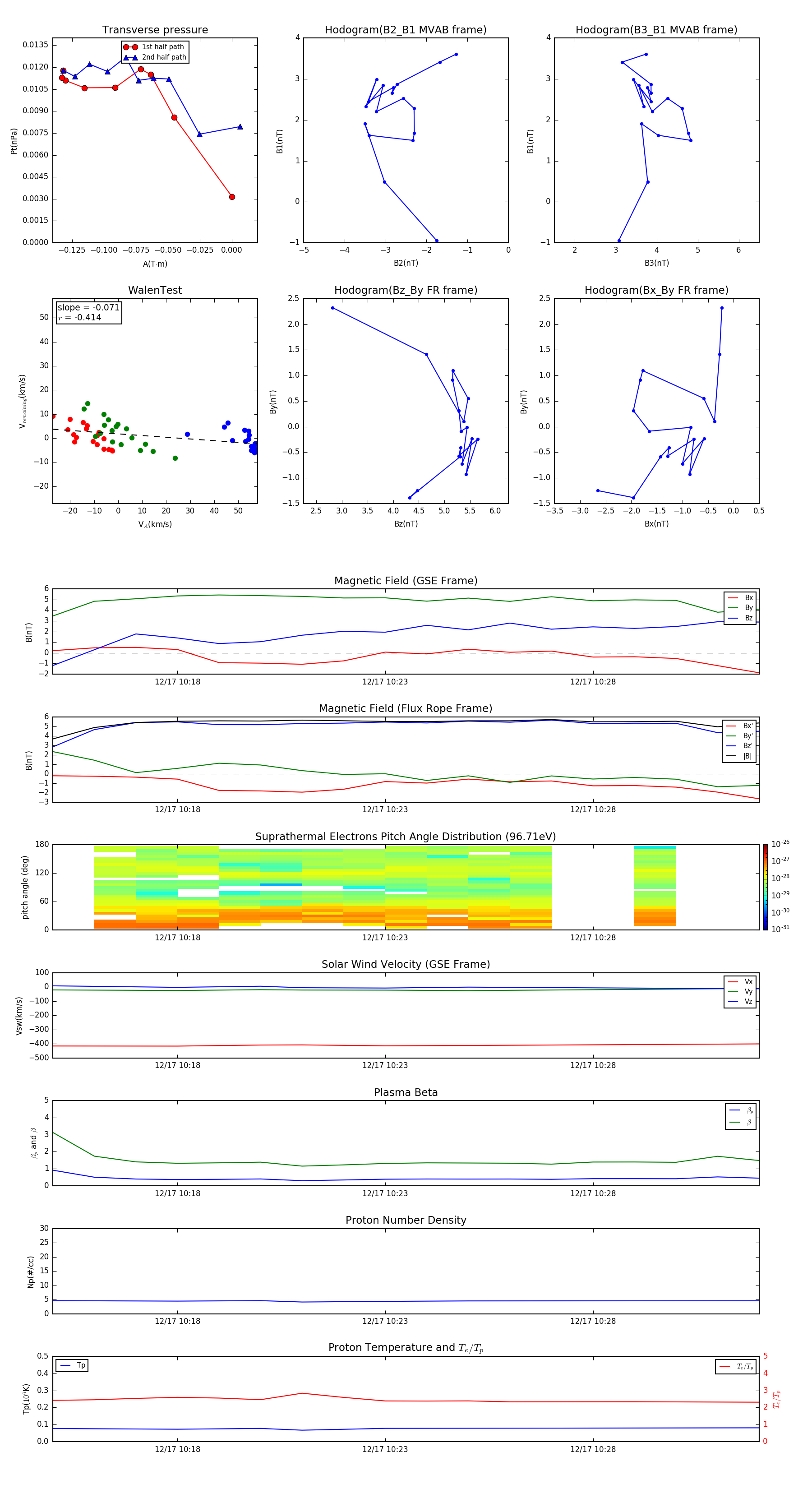
Flux Rope in 2014

Flux Rope Event 2014-12-17 10:15 ~ 2014-12-17 10:32 (18 minutes)


plot