HOME   LIST
‹–   –›

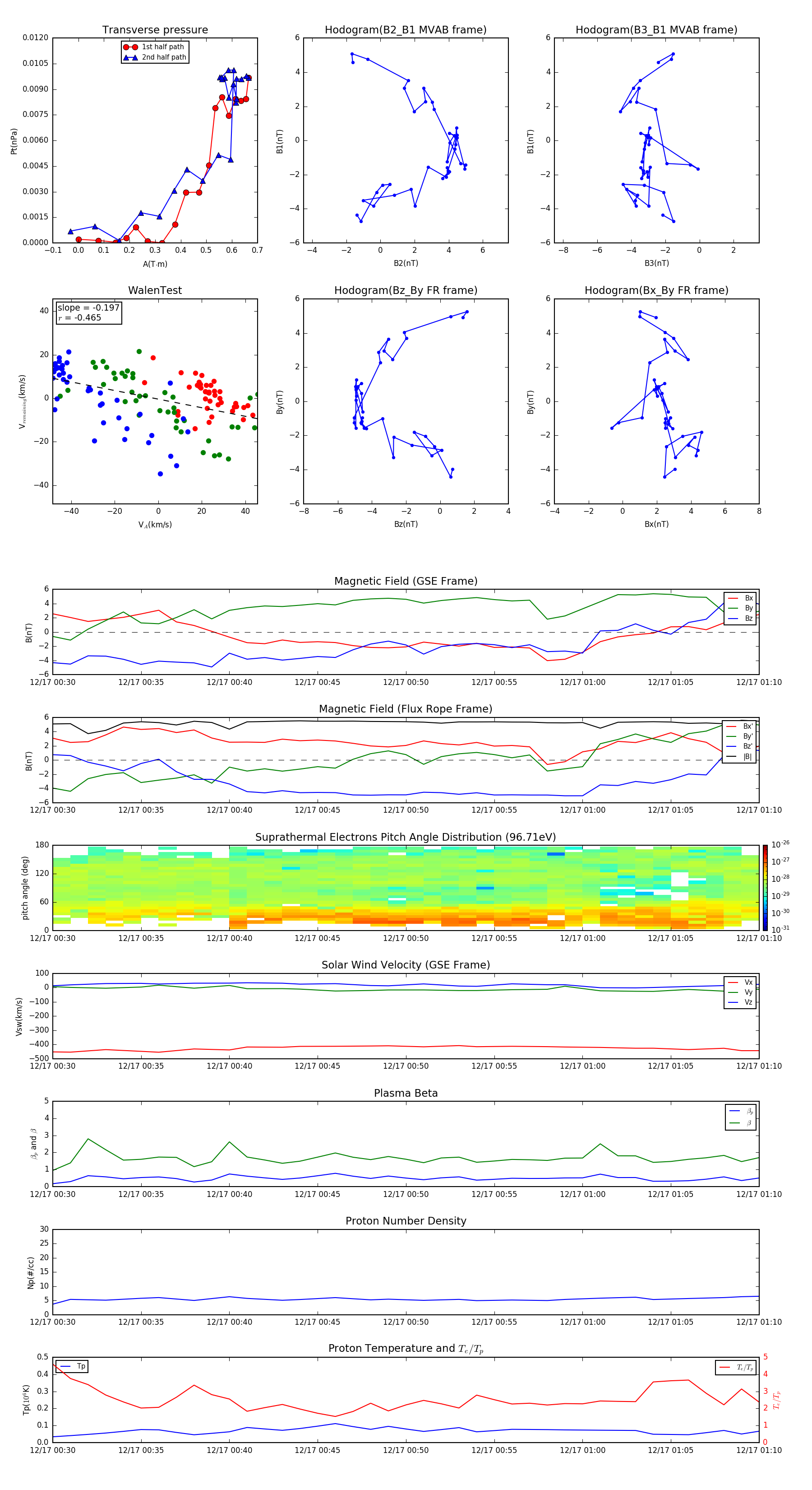
Flux Rope in 2014

Flux Rope Event 2014-12-17 00:30 ~ 2014-12-17 01:10 (41 minutes)


plot