HOME   LIST
‹–   –›

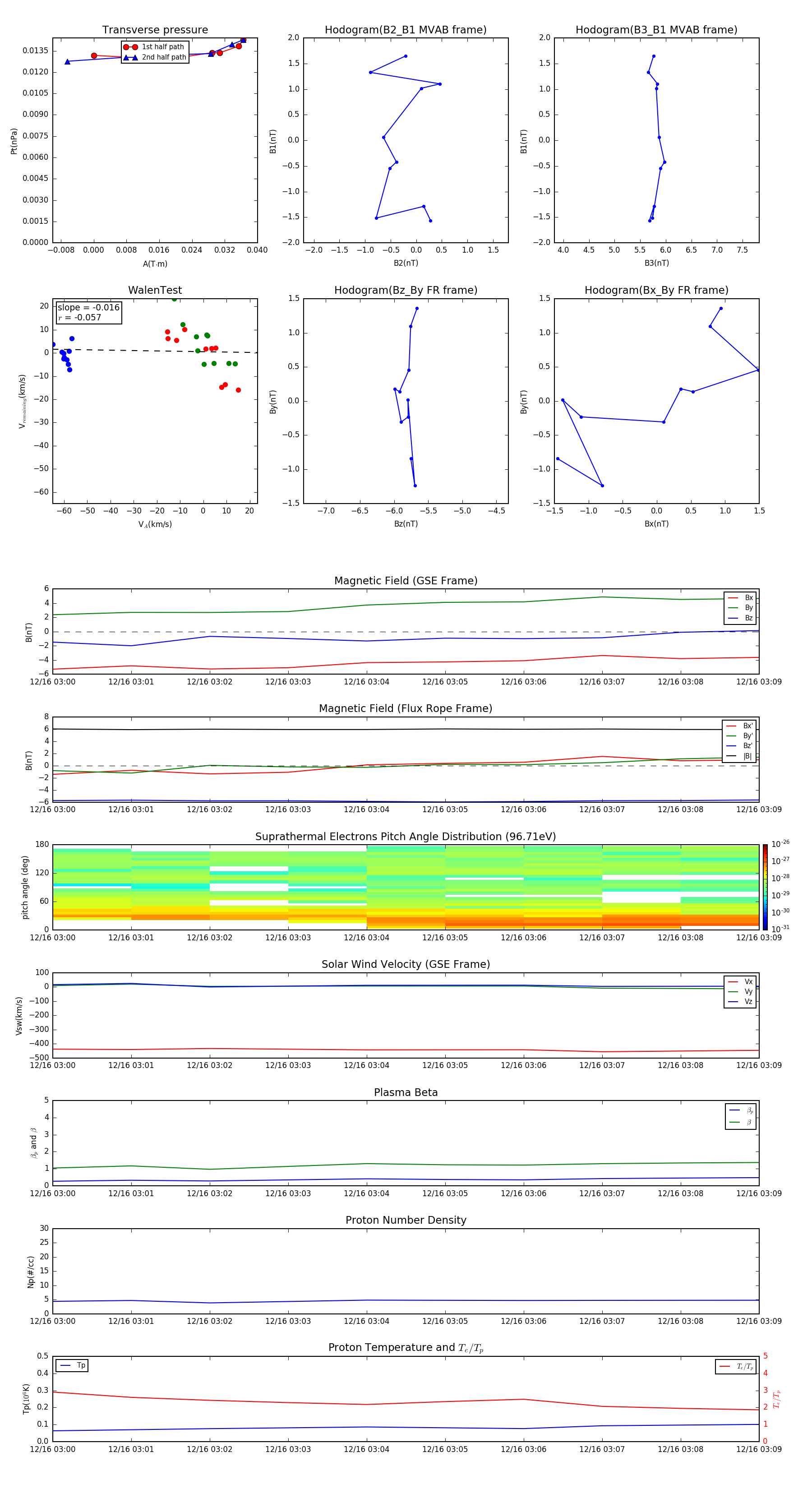
Flux Rope in 2014

Flux Rope Event 2014-12-16 03:00 ~ 2014-12-16 03:09 (10 minutes)


plot