HOME   LIST
‹–   –›

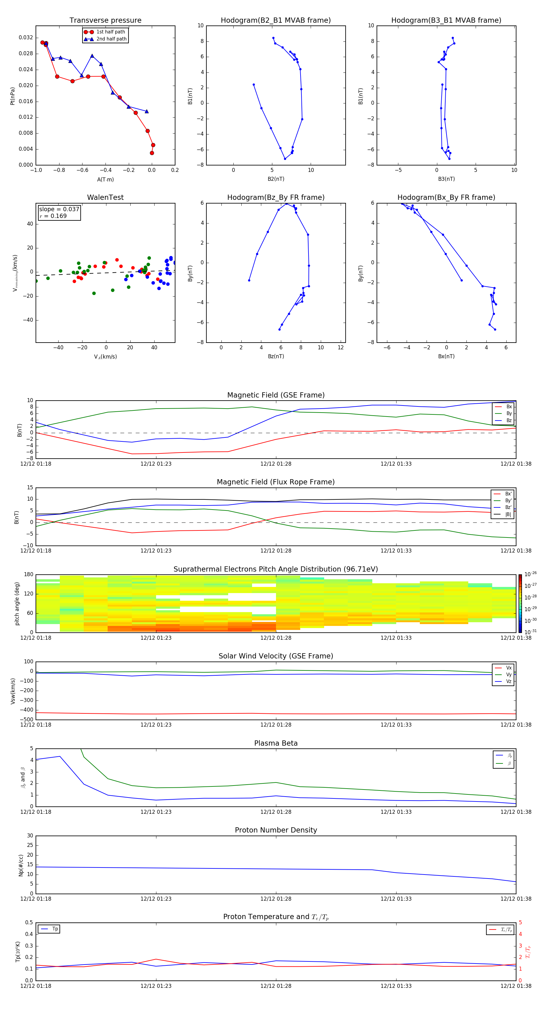
Flux Rope in 2014

Flux Rope Event 2014-12-12 01:18 ~ 2014-12-12 01:38 (21 minutes)


plot